PatentDB.ru — поиск по патентным документам

ВАГНЕР Томас (DE)

Изобретатель ВАГНЕР Томас (DE) является автором следующих патентов:

Двойной обжимной инструмент

Двойной обжимной инструмент

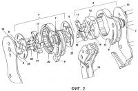
Настоящее изобретение относится к двойному обжимному инструменту для крепления электрического проводника с изоляцией к контактному элементу. Устройство содержит передний обжимной узел (3) с передней приводной кулачковой пластиной и с передними обжимными штампами для образования передней секции опрессовки в области голого конца; задний обжимной узел (4) с задней приводной кулачковой пластиной и за...

2398323