Электропривод постоянного тока
Иллюстрации
Показать всеИзобретение относится к электротехнике и может быть использовано в тяговом электроприводе постоянного тока. Техническим результатом является увеличение максимальных тяговых усилий при трогании и движении на подъем, улучшение противобуксовочных свойств на участках с плохими условиями сцепления и снижение токовой нагрузки ключа защиты от токов короткого замыкания. Электропривод постоянного тока содержит два токоприемника, автоматический выключатель, входной блок, реактор и конденсатор входного фильтра, электродвигатель с обмотками якоря и возбуждения, четыре ключа, пять диодов, шунтирующий резистор, датчик тока якоря, датчик тока возбуждения, датчик напряжения, блок управления и задатчик режимов. Третий ключ используется для защиты от токов короткого замыкания или перегрузки в тормозном режиме работы электропривода. Входной блок может включать в себя тормозной и балластный резисторы, шестой и седьмой диоды, пятый и шестой ключи. 1 з.п. ф-лы, 4 ил.
Реферат
Изобретение относится к области электротехники, в частности к тяговым электроприводам постоянного тока.
Известен электропривод троллейбуса, содержащий первый и второй токоприемники, первый и второй автоматические выключатели, входной блок, реактор и конденсатор входного фильтра, электродвигатель с обмотками якоря и возбуждения, первый и второй диоды, первый, второй, третий, четвертый, пятый, шестой и седьмой ключи, балластный и тормозной резисторы, датчик тока якоря, датчик тока возбуждения и датчик напряжения. По цепи, содержащей первый и второй ключи протекает пусковой ток, а по цепи, содержащей первый диод и третий ключ - тормозной ток. Четвертый, пятый и шестой ключи работают в импульсном режиме, при этом четвертый ключ служит для регулирования напряжения электродвигателя, пятый - для регулирования его возбуждения, шестой - используется для подключения тормозного резистора в режиме замещающего реостатного торможения. С помощью седьмого ключа, при его замыкании, из цепи протекания тормозного тока выводится балластный резистор. Входной блок включает в себя четыре контакта переключателя полярности, отсекающий диод и дополнительный ключ для отключения электропривода, работающего в тормозном режиме, от питающей сети при возникновении в ней короткого замыкания [1].
Недостатки известного электропривода состоят в следующем. Во-первых, при чрезмерном нарастании генераторного тока в тормозном режиме (например, при отказе четвертого ключа или цепей его управления) срабатывает второй автоматический выключатель, установленный в цепь обмотки якоря. После размыкания контактов этого выключателя ток в тормозном контуре прерывается. Быстрое снижение тока в обмотках электродвигателя, обладающих значительной индуктивностью, приводит к возникновению на их выводах напряжения ЭДС самоиндукции. Это напряжение на зажимах обмотки якоря может возрасти до значений, приводящих к нарушению нормальной коммутации на коллекторе и, соответственно, быстрому износу или выходу из строя электродвигателя. Напряжение на зажимах обмотки возбуждения может возрасти до значений, приводящих к выходу из строя пятого ключа, подключенного параллельно этой обмотке. Во-вторых, в известном электроприводе изменение тока в обмотке якоря электродвигателя обусловливает пропорциональное изменение тока в его обмотке возбуждения, вследствие чего этот электропривод реализует “мягкую” характеристику зависимости тягового усилия на ободе ведущего колеса троллейбуса от линейной скорости его вращения F(V). При такой характеристике появление небольшого скольжения (приращения скорости V) не приводит к значительному снижению тягового усилия F, что не способствует прекращению буксования в пусковом режиме.
Известен другой электропривод, содержащий первый и второй токоприемники, автоматический выключатель, входной блок, реактор и конденсатор входного фильтра, электродвигатель с обмотками якоря и возбуждения, первый, второй, третий и четвертый ключи, первый, второй, третий и четвертый диоды, шунтирующий резистор, датчик тока якоря, датчик напряжения, блок управления и задатчик режимов. Входной блок включает в себя тормозной и балластный резисторы, два ключа и диод. В электроприводе осуществляется импульсное регулирование напряжения и возбуждения электродвигателя, а также тока в тормозном резисторе в режиме реостатного торможения. По цепи, содержащей первый ключ и четвертый диод, протекает пусковой ток, а по цепи, содержащей второй ключ и третий диод, - тормозной ток. В нормальном режиме работы электропривода при замкнутых контактах третьего ключа параллельно цепи обмотки возбуждения постоянно подключен шунтирующий резистор. При возникновении в тормозном контуре тока короткого замыкания или перегрузки контакты третьего ключа размыкаются. При этом в цепь протекания тока обмотки якоря вводится шунтирующий резистор. Одновременно ток в обмотке возбуждения спадает (по крайней мере, из-за наличия ее активного сопротивления), что обусловливает интенсивное снижение ЭДС вращения электродвигателя [2].
Недостатки другого известного электропривода состоят в следующем. Во-первых, в нем имеет место зависимость степени возбуждения электродвигателя от коэффициента заполнения импульсного цикла регулятора напряжения в пусковом режиме, вследствие чего при трогании транспортного средства или его движении с малой скоростью на подъемах, когда значения этого коэффициента заполнения близки к нулю, возбуждение электродвигателя ослаблено. По этой причине в этих случаях для достижения требуемых тяговых усилий приходится дополнительно увеличивать ток обмотки якоря электродвигателя, повышая тем самым его расчетные токовые нагрузки. Во-вторых, “мягкая” характеристика зависимости тягового усилия на ободе ведущего колеса транспортного средства от линейной скорости его вращения F(V), реализуемая электроприводом, не способствует прекращению буксования. В-третьих, по ключу, подключающему параллельно цепи обмотки возбуждения шунтирующий резистор, при импульсном регулировании напряжения на интервалах импульса протекает ток обмотки возбуждения электродвигателя как в пусковом, так и в тормозном режимах работы электропривода, что обусловливает необходимость существенного увеличения расчетной токовой нагрузки этого ключа.
Изобретение решает задачи увеличения максимальных тяговых усилий при троганье и движении на подъеме, улучшения противобуксовочных свойств электропривода на участках с плохими условиями сцепления и снижение токовой нагрузки ключа защиты от токов короткого замыкания в тормозном режиме.
Для решения поставленной задачи в электропривод, содержащий первый и второй токоприемники, автоматический выключатель, входной блок, реактор и конденсатор входного фильтра, электродвигатель с обмотками якоря и возбуждения, первый, второй, третий и четвертый ключи, первый, второй, третий и четвертый диоды, шунтирующий резистор, датчик тока якоря, датчик напряжения, блок управления и задатчик режимов, первый вывод входного блока соединен с первым выводом датчика напряжения и через последовательно соединенные реактор входного фильтра и автоматический выключатель - с первым токоприемником, второй вывод входного блока соединен со вторым выводом датчика напряжения и со вторым токоприемником, первый вывод конденсатора входного фильтра соединен с третьим выводом входного блока, с катодом первого диода и с первым выводом первого ключа, второй вывод которого соединен с первым выводом второго ключа и с первым выводом обмотки якоря электродвигателя, второй вывод конденсатора входного фильтра соединен с четвертым выводом входного блока, с первым выводом обмотки возбуждения электродвигателя и с первым выводом шунтирующего резисторa, второй вывод которого соединен с первым выводом третьего ключа, соединенного вторым выводом с одним из электродов второго диода, катод третьего диода соединен с анодом четвертого диода, первый вывод датчика тока якоря соединен с первым выводом четвертого ключа, первый вход блока управления подключен к выходу датчика тока якоря, второй вход - к выходу датчика напряжения, третий вход - к выходу задатчика режимов, введены пятый диод и датчик тока возбуждения, первый вывод которого соединен со вторым выводом обмотки возбуждения электродвигателя, а второй вывод - со вторым выводом третьего ключа, с катодом четвертого диода и с анодом второго диода, катод которого соединен с первым выводом третьего ключа, со вторым выводом второго ключа и с анодом пятого диода, соединенного катодом с первым выводом второго ключа и с анодом первого диода, первый вывод четвертого ключа соединен с катодом третьего диода, анод которого соединен со вторым выводом четвертого ключа и со вторым выводом конденсатора входного фильтра, второй вывод датчика тока якоря соединен со вторым выводом обмотки якоря электродвигателя, выход датчика тока возбуждения подключен к четвертому входу блока управления, первый выход которого соединен с управляющими входами первого, второго, третьего и четвертого ключей, а второй выход - с управляющим входом входного блока.
Входной блок может включать в себя тормозной и балластный резисторы, пятый и шестой ключи, шестой и седьмой диоды, первые выводы тормозного и балластного резисторов и пятого ключа подключены к первому выводу входного блока, катод шестого диода соединен с анодом седьмого диода и подключен к третьему выводу входного блока, катод седьмого диода соединен со вторым выводом балластного резистора, анод шестого диода соединен со вторыми выводами тормозного резистора и пятого ключа и с первым выводом шестого ключа, второй вывод которого подключен ко второму и четвертому выводам входного блока, управляющий вход которого соединен с управляющими входами пятого и шестого ключей.
Введение пятого диода и датчика тока возбуждения, первый вывод которого соединен со вторым выводом обмотки возбуждения электродвигателя, а второй вывод - со вторым выводом третьего ключа, с катодом четвертого диода и с анодом второго диода, катод которого соединен с первым выводом третьего ключа, со вторым выводом второго ключа и с анодом пятого диода, соединенного катодом с первым выводом второго ключа и с анодом первого диода, первый вывод четвертого ключа соединен с катодом третьего диода, анод которого соединен со вторым выводом четвертого ключа и со вторым выводом конденсатора входного фильтра, второй вывод датчика тока якоря соединен со вторым выводом обмотки якоря электродвигателя, выход датчика тока возбуждения подключен к четвертому входу блока управления, первый выход которого соединен с управляющими входами первого, второго, третьего и четвертого ключей, а второй выход - с управляющим входом входного блока, обеспечивает возможность реализации независимого возбуждения электродвигателя в пусковом режиме работы электропривода. Благодаря этому ток в обмотке возбуждения электродвигателя может поддерживаться на любом требуемом уровне при трогании и движении с малой скоростью транспортного средства на подъемах и на участках с плохими условиями сцепления. Тем самым достигается увеличение максимальных тяговых усилий при любых значениях коэффициента заполнения импульсного цикла без увеличения расчетных токовых нагрузок электродвигателя, а также формируется “жесткая” характеристика зависимости тягового усилия на ободе ведущего колеса транспортного средства от линейной скорости его вращения F(V), способствующая прекращению буксования, поскольку тяговое усилие F в этом случае резко снижается даже при небольшом приращении скорости V (при небольшом скольжении). Кроме того, по третьему ключу, подключающему параллельно цепи обмотки возбуждения шунтирующий резистор, при импульсном регулировании напряжения на интервалах импульса протекает ток обмотки возбуждения электродвигателя только в тормозном режиме работы электропривода, вследствие чего токовая нагрузки его сравнительно не велика.
При наличии в составе входного блока тормозного и балластного резисторов, пятого и шестого ключей, шестого и седьмого диодов, когда первые выводы тормозного и балластного резисторов и пятого ключа подключены к первому выводу входного блока, катод шестого диода соединен с анодом седьмого диода и подключен к третьему выводу входного блока, катод седьмого диода соединен со вторым выводом балластного резистора, анод шестого диода соединен со вторыми выводами тормозного резистора и пятого ключа и с первым выводом шестого ключа, второй вывод которого подключен ко второму и четвертому выводам входного блока, управляющий вход которого соединен с управляющими входами пятого и шестого ключей, обеспечиваются возможности ограничения начального зарядного тока конденсатора входного фильтра при включении автоматического выключателя, увеличение тормозной мощности при рекуперативном торможении на участках с пониженным питающим напряжением и замещающее реостатное торможение при отсутствии потребителей энергии, вырабатываемой при электродинамическом торможении.
Изобретение поясняется графическими материалами, где изображено:
фиг.1 - функциональная схема электропривода;
фиг.2 - функциональная схема частного случая выполнения электропривода;
фиг.3 - статические характеристики изменения степени возбуждения электродвигателя;
фиг.4 - тяговые характеристики электропривода.
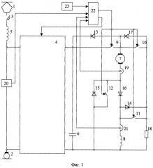
Электропривод содержит первый и второй токоприемники 1 и 2, автоматический выключатель 3, входной блок 4, реактор 5 и конденсатор 6 входного фильтра, электродвигатель с обмотками 7 и 8 якоря и возбуждения, первый, второй, третий и четвертый ключи 9, 10, 11 и 12, первый, второй, третий, четвертый и пятый диоды 13, 14, 15, 16 и 17, шунтирующий резистор 18, датчик 19 тока якоря, датчик 20 напряжения, датчик 21 тока возбуждения, блок 22 управления и задатчик 23 режимов.
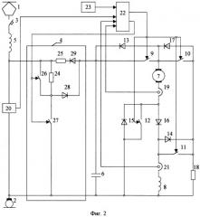
В частном случае выполнения электропривода, показанном на фиг.2, входной блок 4 включает в себя тормозной и балластный резисторы 24 и 25, пятый и шестой ключи 26 и 27, шестой и седьмой диоды 28 и 29.
Электропривод работает следующим образом.
Первый токоприемник 1 подключен к положительной шине, а второй токоприемник 2 - к отрицательной шине источника питания. При включении автоматического выключателя 3 конденсатор 6 входного фильтра заряжается через входной блок 4.
В пусковом режиме работы электропривода ток обмотки 7 якоря электродвигателя поддерживается на заданном уровне путем изменения подводимого к ней среднего напряжения с помощью первого ключа 9, работающего в импульсном режиме. Изменение коэффициента заполнения импульсного цикла λ н работы этого ключа осуществляет блок 22 управления, который сравнивает выходной сигнал датчика 19 тока якоря с сигналом Iзад, заданным задатчиком 23 режимов. На интервалах включенного состояния первого ключа 9 ток обмотки 7 якоря электродвигателя протекает по цепи: конденсатор 6 входного фильтра, первый ключ 9, обмотка 7 якоря электродвигателя, датчик 19 тока якоря, четвертый диод 16, параллельно между собой соединенные цепи, одна из которых содержит последовательно соединенные датчик 21 возбуждения и обмотку 8 возбуждения электродвигателя, а другая - последовательно соединенные второй диод 14 и шунтирующий резистор 18, конденсатор 6 входного фильтра. На интервалах выключенного состояния первого ключа 9 токи обмоток 7 и 8 якоря и возбуждения электродвигателя замыкаются по следующим цепям. Ток обмотки 7 якоря электродвигателя - через датчик 19 тока якоря, четвертый диод 16, второй диод 14 и пятый диод 17. Ток обмотки 8 возбуждения электродвигателя - через третий диод 15, четвертый диод 16 и датчик 21 тока возбуждения. Поскольку ток каждой из обмоток 7 и 8 якоря и возбуждения электродвигателя на интервалах выключенного состояния первого ключа 9 замыкается по своему контуру, а на интервалах включенного состояния первого ключа 9 параллельно обмотке 8 возбуждения электродвигателя через второй диод 14 подключен шунтирующий резистор 18, то в таком режиме работы электропривода имеет место зависимое от коэффициента заполнения импульсного цикла λ н работы первого ключа 9 изменение степени возбуждения электродвигателя β , описываемое выражением
где Iя, Iв - средние за период регулирования значения токов обмоток 7 и 8 якоря и возбуждения электродвигателя;
Rш - сопротивление шунтирующего резистора 18;
rв - сопротивление обмотки 8 возбуждения.
Характер этой зависимости β (λ н) иллюстрируется диаграммой, приведенной на фиг.3. Вследствие этого сила тяги при малых значениях коэффициента заполнения λ н (при малых скоростях движения) несколько ниже, чем при его наибольших значениях, что иллюстрируется диаграммой F(V) под индексом “а”, приведенной на фиг.4. После того, как в пусковом режиме коэффициент заполнения λ н импульсного цикла первого ключа 9 станет равен 1, дальнейшее поддержание тока обмотки 7 якоря электродвигателя на заданном уровне (при дальнейшем увеличении частоты вращения электродвигателя) осуществляется за счет уменьшения среднего значения тока в обмотке 8 возбуждения электродвигателя. С этой целью блок 22 управления начинает включать в импульсном режиме четвертый ключ 12, изменяя коэффициент заполнения его импульсного цикла λ в. При включении четвертого ключа 12 часть тока обмотки 7 якоря электродвигателя протекает через этот ключ, а другая часть - через четвертый диод 16 и параллельно соединенные между собой цепи, одна из которых содержит последовательно соединенные датчик 21 тока возбуждения и обмотку 8 возбуждения электродвигателя, а другая - последовательно соединенные второй диод 14 и шунтирующий резистор 18. Когда четвертый ключ 12 выключен, часть тока обмотки 7 якоря электродвигателя протекает по цепи, содержащей последовательно соединенные датчик 21 возбуждения и обмотку 8 возбуждения электродвигателя. Другая часть тока обмотки 7 якоря электродвигателя протекает по цепи, содержащей последовательно соединенные второй диод 14 и шунтирующий резистор 18. Изменение степени возбуждения электродвигателя λ в зависимости от изменения коэффициента заполнения импульсного цикла λ в четвертого ключа 12 в этом случае описывается выражением
Зависимость β (λ в) иллюстрируется диаграммой, приведенной на фиг.3, а тяговая характеристика в этом режиме работы электропривода - диаграммой, приведенной на фиг.4 под индексом “б”. В процессе изменения коэффициента заполнения импульсного цикла λ в четвертого ключа 12 блок 22 управления сравнивает выходной сигнал датчика 19 тока якоря с выходными сигналами задатчика 23 режимов и датчика 21 тока возбуждения. Как только ток в обмотке 8 возбуждения электродвигателя уменьшится до значения, когда Iв=Iя·β мин (где β мин - минимальная разрешенная по условиям коммутации степень возбуждения электродвигателя), блок 22 управления, изменением коэффициента заполнения импульсного цикла λ в четвертого ключа 12, станет поддерживать это соотношение токов в обмотках 7 и 8 якоря и возбуждения электродвигателя на неизменном уровне Iв=Iя·β мин. Дальнейшее увеличение частоты вращения электродвигателя будет происходить по его естественной характеристике при постоянном значении степени возбуждения β мин. Тяговая характеристика в этом режиме работы электропривода иллюстрируется диаграммой, приведенной на фиг.4 под индексом “в”.
В случае, когда начальное трогание и движение транспортного средства должны происходить на участках с большими подъемами, требующими предельных тяговых усилий, электропривод в пусковом режиме в зоне регулирования напряжения на обмотке 7 якоря электродвигателя работает следующим образом. По команде задатчика 23 режимов на интервалах включенного состояния первого ключа 9 с первого выхода блока 22 управления начинают поступать включающие сигналы на управляющие входы второго, третьего и четвертого ключей 10,11 и 12. При этом ток обмотки 7 якоря электродвигателя поддерживается на заданном уровне путем изменения подводимого к ней среднего напряжения с помощью первого и четвертого ключей 9 и 12, работающих синхронно. Для изменения коэффициентов заполнения импульсных циклов работы этих ключей блок 22 управления сравнивает выходной сигнал датчика 19 тока якоря с сигналом, заданным задатчиком 23 режимов. Одновременно, ток обмотки 8 возбуждения электродвигателя поддерживается на своем заданном уровне путем изменения подводимого к ней среднего напряжения с помощью второго и третьего ключей 10 и 11, работающих синхронно. Для изменения коэффициентов заполнения импульсных циклов работы этих ключей блок 22 управления сравнивает выходной сигнал датчика 21 возбуждения с сигналом, значение которого определяется, например, как Iв=Iя·β макс (где β макс=β (λ л) при λ н=1). На интервалах включенного состояния первого и четвертого ключей 9 и 12 ток обмотки 7 якоря электродвигателя протекает по цепи: конденсатор 6 входного фильтра, первый ключ 9, обмотка 7 якоря электродвигателя, датчик 19 тока якоря, четвертый ключ 12, конденсатор 6 входного фильтра. На интервалах включенного состояния первого, второго и третьего ключей 9, 10 и 11 ток обмотки 8 возбуждения электродвигателя протекает по цепи: конденсатор 6 входного фильтра, первый ключ 9, второй ключ 10, третий ключ 11, датчик 21 тока возбуждения, обмотка 8 возбуждения электродвигателя, конденсатор 6 входного фильтра. На интервалах выключенного состояния первого, второго, третьего и четвертого ключей 9, 10, 11 и 12 токи обмоток 7 и 8 якоря и возбуждения электродвигателя замыкаются по следующим цепям. Ток обмотки 7 якоря электродвигателя - через датчик 19 тока якоря, четвертый диод 16, второй диод 14 и пятый диод 17. Ток обмотки 8 возбуждения электродвигателя - через третий диод 15, четвертый диод 16 и датчик 21 тока возбуждения. В таком режиме работы электропривода при любых значениях коэффициента заполнения λ н первого ключа 9 сила тяги остается постоянной и равной своему максимальному значению, обозначенному на фиг.4 штриховой линией.
В случае возникновения в пусковом режиме буксования блок 22 управления, в соответствии с поступившей на его третий вход командой задатчика 23 режимов о наличии скольжения ведущего колеса транспортного средства, перестает изменять коэффициент заполнения импульсного цикла работы первого ключа 9 в сторону его увеличения, обеспечивая тем самым регулирование по закону, когда Iя≤Iзад Одновременно, на интервалах включенного состояния первого ключа 9 блок 22 управления начинает включать второй, третий и четвертый ключи 10, 11 и 12, осуществляя раздельное регулирование токов в обмотках 7 и 8 якоря и возбуждения электродвигателя. При этом ток обмотки 8 возбуждения электродвигателя начинает поддерживаться на постоянном уровне, например на уровне, определенном заданным значением тока в обмотке 7 якоря электродвигателя (Iв=Iзад·β макс, где β макс=β (λ н) при λ н=1). В таком режиме работы тяговая характеристика электропривода F(V) может иметь вид, соответствующий диаграмме, приведенной на фиг.4 под индексом “г”. При такой “жесткой” тяговой характеристике незначительное увеличение скольжения (приращения скорости буксующего колеса) автоматически приводит к резкому снижению тягового усилия. Причем это снижение будет продолжаться до тех пор, пока сила тяги не станет меньше сил сцепления. После этого снижение силы тяги также автоматически прекращается. Следовательно, на участке с плохими условиями сцепления сила тяги автоматически будет поддерживаться на уровне, не превышающем силы сцепления. После проезда транспортным средством участка с плохими условиями сцепления процесс буксования прекращается, и тяговое усилие возрастает до своего наибольшего заданного значения, а электропривод, в соответствии с командой задатчика 23 режимов, начинает работать в обычном режиме.
Отключение пускового режима (переход на выбег) происходит при выключении всех ключей электропривода, которые работали в пусковом режиме.
В тормозном режиме работы электропривода происходит включение второго и третьего ключей 10 и 11. При этом третий ключ 11 включается и остается постоянно включенным, а второй ключ 10 работает в импульсном режиме с коэффициентом заполнения λ н. Так же, как и в пусковом режиме, основное регулирование ведется по току обмотки 7 якоря электродвигателя. На интервалах включенного состояния второго ключа 10 ток по обмоткам 7 и 8 якоря и возбуждения электродвигателя протекает следующим образом: обмотка 7 якоря электродвигателя, второй ключ 10, параллельно соединенные между собой цепи, одна из которых состоит из шунтирующего резистора 18, а другая - из последовательно соединенных между собой третьего ключа 11, датчика 21 тока возбуждения и обмотки 8 возбуждения электродвигателя, третий диод 15, датчик 19 тока якоря, обмотка 7 якоря электродвигателя. На интервалах выключенного состояния второго ключа 10 ток обмотки 7 якоря электродвигателя, напряжение на зажимах которой определяется суммой напряжений ЭДС вращения и ЭДС ее самоиндукции, протекает по цепи: обмотка 7 якоря электродвигателя, первый диод 13, конденсатор 6 входного фильтра, параллельно которому подключена цепь, содержащая последовательно соединенные входной блок 4, реактор 5 входного фильтра, автоматический выключатель 3, первый токоприемник 1, внешняя нагрузка источника питания, второй токоприемник 2 и входной блок 4, третий диод 15, датчик 19 тока якоря, обмотка 7 якоря электродвигателя. Одновременно, ток обмотки 8 возбуждения электродвигателя под действием ЭДС ее самоиндукции замыкается по цепи: обмотка 8 возбуждения электродвигателя, третий диод 15, четвертый диод 16, датчик 21 тока возбуждения, обмотка 8 возбуждения электродвигателя. Как и при пуске, в тормозном режиме имеет место зависимое от коэффициента заполнения импульсного цикла λ н работы второго ключа 10 изменение степени возбуждения электродвигателя β , описываемое выражением (1). Вследствие этого при малых значениях коэффициента заполнения λ н (при высокой скорости торможения и пониженном напряжении источника питания) возбуждение электродвигателя ослабленное, благодаря чему автоматически уменьшается его напряжение, и тем самым обеспечивается выполнение условия электрической устойчивости при импульсном регулировании процесса рекуперативного торможения.
При возникновении аварийной ситуации в тормозном режиме работы электропривода (короткое замыкание во втором ключе 10 или его включенное состояние при отказе в цепях его управления), как только генераторный ток (ток в обмотках электродвигателя) превысит максимальное заданное значение, второй ключ 11 выключается. При этом в цепь протекания тока обмотки 7 якоря электродвигателя вводится шунтирующий резистор 18, ограничивающий величину этого тока. При этом наибольшее напряжение на обмотке 7 якоря электродвигателя не превысит напряжения на конденсаторе 6 входного фильтра. Одновременно, ток обмотки 8 возбуждения электродвигателя, замыкаясь через последовательно соединенные третий и четвертый диоды 15 и 16, спадает до нуля из-за наличия в ней активного сопротивления и под действием падения напряжения на этих диодах от протекающих по ним токам (по третьему диоду 15 в этом режиме протекает сумма токов обмоток 7 и 8 якоря и возбуждения электродвигателя, по четвертому диоду 16 протекает ток обмотки 8 возбуждения электродвигателя).
Частный случай выполнения электропривода, функциональная схема которого представлена на фиг.2, характеризуется следующими особенностями. При включении автоматического выключателя 3 пятый ключ 26 выключен, поэтому начальный ток заряда конденсатора 6 входного фильтра протекает по цепи: первый токоприемник 1, автоматический выключатель 3, реактор 5 входного фильтра, тормозной резистор 24, шестой диод 28, конденсатор 6 входного фильтра, второй токоприемник 2. В пусковом режиме работы электропривода пятый ключ 26 постоянно включен, и потребляемый от источника питания ток в этом режиме протекает через последовательно соединенные пятый ключ 26 и шестой диод 28. На выбеге и при торможении пятый ключ 26 выключен. В тормозном режиме ток рекуперации протекает по цепи: конденсатор 6 входного фильтра, седьмой диод 29, балластный резистор 25, реактор 5 входного фильтра, автоматический выключатель 3, первый токоприемник 1, внешняя нагрузка источника питания, второй токоприемник 2, конденсатор 6 входного фильтра. Условие электрической устойчивости рекуперативного торможения в этом случае описывается выражением
где Uдв - среднее напряжение на зажимах обмотки 7 якоря электродвигателя, равное среднему напряжению на конденсаторе 6 входного фильтра;
Uп - среднее напряжение источника питания;
Rб - сопротивление балластного резистора 25.
В случае, если в тормозном режиме мощность, потребляемая внешней нагрузкой, подключенной к шинам источника питания, меньше рекуперируемой мощности, напряжение между первым и вторым выводами входного блока 4 увеличивается. Как только это напряжение возрастает до заданного задатчиком 23 режимов значения, вступает в работу в импульсном режиме шестой ключ 27, ограничивая дальнейшее увеличение этого напряжения. Коэффициент заполнения импульсного цикла шестого ключа 27 изменяет блок 22 управления, сравнивающий выходной сигнал датчика 20 напряжения с заданным задатчиком 23 режимов значением этого напряжения. При этом на интервалах включенного состояния шестого ключа 27 конденсатор 6 входного фильтра разрежается по цепи: седьмой диод 29, балластный резистор 25, тормозной резистор 24, шестой ключ 27.
Таким образом, применение заявляемого устройства решает задачи увеличения максимальных тяговых усилий при трогании и движении на подъеме, улучшения противобуксовочных свойств электропривода на участках с плохими условиями сцепления и снижение токовой нагрузки ключа защиты от токов короткого замыкания в тормозном режиме.
Источники информации
1. Тиристорный тяговый привод троллейбуса на базе преобразователя с GTO-тиристорами / В.В.Маркин, В.К.Миледин, В.А.Скибинский, Ю.И.Фельдман // Электротехника, 1995, №9.
2. Патент 2168258 РФ. Электропривод постоянного тока / Б.Е.Суслов, В.И.Трофименко, Д.И.Хоцянов // Открытия. Изобретения, 2001, №15.
1. Электропривод, содержащий первый и второй токоприемники, автоматический выключатель, входной блок, реактор и конденсатор входного фильтра, электродвигатель с обмотками якоря и возбуждения, первый, второй, третий и четвертый ключи, первый, второй, третий и четвертый диоды, шунтирующий резистор, датчик тока якоря, датчик напряжения, блок управления и задатчик режимов, первый вывод входного блока соединен с первым выводом датчика напряжения и через последовательно соединенные реактор входного фильтра и автоматический выключатель с первым токоприемником, второй вывод входного блока соединен со вторым выводом датчика напряжения и со вторым токоприемником, первый вывод конденсатора входного фильтра соединен с третьим выводом входного блока, с катодом первого диода и с первым выводом первого ключа, второй вывод которого соединен с первым выводом второго ключа и с первым выводом обмотки якоря электродвигателя, второй вывод конденсатора входного фильтра соединен с четвертым выводом входного блока, с первым выводом обмотки возбуждения электродвигателя и с первым выводом шунтирующего резистора, второй вывод которого соединен с первым выводом третьего ключа, соединенного вторым выводом с одним из электродов второго диода, катод третьего диода соединен с анодом четвертого диода, первый вывод датчика тока якоря соединен с первым выводом четвертого ключа, первый вход блока управления подключен к выходу датчика тока якоря, второй вход - к выходу датчика напряжения, третий вход - к выходу задатчика режимов, отличающийся тем, что в него введены пятый диод и датчик тока возбуждения, первый вывод которого соединен со вторым выводом обмотки возбуждения электродвигателя, а второй вывод - со вторым выводом третьего ключа, с катодом четвертого диода и с анодом второго диода, катод которого соединен с первым выводом третьего ключа, со вторым выводом второго ключа и с анодом пятого диода, соединенного катодом с первым выводом второго ключа и с анодом первого диода, первый вывод четвертого ключа соединен с катодом третьего диода, анод которого соединен со вторым выводом четвертого ключа и со вторым выводом конденсатора входного фильтра, второй вывод датчика тока якоря соединен со вторым выводом обмотки якоря электродвигателя, выход датчика тока возбуждения подключен к четвертому входу блока управления, первый выход которого соединен с управляющими входами первого, второго, третьего и четвертого ключей, а второй выход - с управляющим входом входного блока.
2. Электропривод по п.1, отличающийся тем, что входной блок включает в себя тормозной и балластный резисторы, пятый и шестой ключи, шестой и седьмой диоды, первые выводы тормозного и балластного резисторов и пятого ключа подключены к первому выводу входного блока, катод шестого диода соединен с анодом седьмого диода и подключен к третьему выводу входного блока, катод седьмого диода соединен со вторым выводом балластного резистора, анод шестого диода соединен со вторыми выводами тормозного резистора и пятого ключа и с первым выводом шестого ключа, второй вывод которого подключен ко второму и четвертому выводам входного блока, управляющий вход которого соединен с управляющими входами пятого и шестого ключей.



