Измерительная система для среды, протекающей в технологическом трубопроводе
Иллюстрации
Показать всеИзобретение может быть использовано для измерения расхода, плотности, вязкости, давления и/или температуры. Встроенная измерительная система, с впускным концом которой соединен подающий участок (400) технологического трубопровода, включает в себя измерительный преобразователь, содержащий служащую для переноса измеряемой среды измерительную трубку (2), в которой расположен датчик с, по меньшей мере, одним чувствительным элементом. С измерительным преобразователем связана измерительная электронная аппаратура. На впускном конце измерительной трубки расположен формирователь потока (300), имеющий просвет, сужающийся в направлении трубки (2). Формирователь потока включает в себя поверхность соударения (Р), которая выступает во внутренний канал формирователя, и острую внутреннюю кромку (К), ограничивающую поверхность соударения. При протекании измеряемой среды через формирователь потока поверхность соударения и острая кромка формируют во впускной области формирователя стационарные тороидальные завихрения w2 и w1 соответственно. Изобретение повышает точность измерения за счет хорошо воспроизводимого профиля потока текучей среды, нечувствительного к возмущениям, образующимся в потоке перед измерительным преобразователем, соответственно за счет постоянства числа Струхаля по поперечному сечению трубки (2). 3 н. и 39 з.п. ф-лы, 8 ил, 2 табл.
Реферат
Изобретение относится к измерительной системе для измерения при помощи измерительного преобразователя, по меньшей мере, одного измеряемого переменного параметра, в частности массового расхода, например удельного массового расхода, плотности, вязкости, давления или подобных характеристик среды, протекающей в технологическом трубопроводе, а также к формирователю потока, занимающему промежуточное положение между измерительным преобразователем и технологическим трубопроводом.
В области технологии измерений производственных процессов, особенно в связи с автоматизацией химических или технологических процессов, для регистрации описывающих процесс измеряемых переменных параметров и для генерирования сигналов измерения, представляющих эти переменные параметры, используются измерительные системы, устанавливаемые вблизи технологического процесса. Такие измерительные системы монтируются либо непосредственно на технологическом трубопроводе, либо в нем, например в магистральной трубе, через которую протекает среда. Измеряемые переменные параметры могут включать в себя, например, массовый расход, объемный расход, скорость потока, плотность, вязкость, температуру или подобные характеристики жидкой, порошкообразной, парообразной или газообразной технологической среды, передаваемой или содержащейся в таком технологическом трубопроводе.
Такие измерительные системы включают в себя, среди прочего, системы, в которых используются встроенные в трубопровод измерительные устройства с магнитоиндукционными преобразователями или преобразователями, которые оценивают время прохождения ультразвуковых волн, испускаемых в направлении потока, в частности датчиками, функционирующими на основе доплеровского принципа, или преобразователями вибрационного типа, в частности кориолисовым измерительным преобразователем массового расхода, датчиком плотности или тому подобным. Основные принципы конструкции и функционирования магнитоиндуктивных датчиков в достаточной мере описаны, например, в ЕР - А 1039269, US - A 6031740, US - A 5540103, US - A 5351554, US - A 4563904; по ультразвуковым датчикам смотри, например, US - В 6397683, US - В 6330831, US - В 6293156, US - В 6189389, US - А 5531124, US - А 5463905, US - А 5131279, US - А 4787252. Кроме того, уровень техники по этим темам в достаточной мере известен специалистам в данной области техники, так что подробное объяснение здесь может быть опущено. Другие примеры таких измерительных систем, известных по своей сути специалистам в данной области техники, в частности системы, состоящие из компактных, встроенных в трубопровод измерительных устройств, объясняются подробно, среди прочего, в ЕР - А 984248, GB - А 2142725, US - A 4308754, US - A 4420983, US - A 4468971, US - A 4524610, US - A 4716770, US - A 4768384, US - A 5052229, US - A 5052230, US - A 5131279, US - A 5231884, US - A 5359881, US - A 5458005, US - A 5469748, US - A 5687100, US - A 5796011, US - A 5808209, US - A 6003384, US - A 6053054, US - A 6006609, US - В 6352000, US - В 6397683, US - В 6513393, US - В 6644132, US - В 6651513, US - В 6880410, US - В 6910387, US - A 2005/0092101, WO - A 88/02476, WO - A 88/02853, WO - A 95/16897, WO - A 00/36379, WO - A 00/14485, WO - A 01/02816 или WO - А 02/086426.
Для того чтобы регистрировать соответствующие измеряемые переменные параметры, измерительные системы, рассматриваемого здесь типа включают в себя соответствующий преобразователь, который встраивается в трассу технологического трубопровода, передающего среду, для того чтобы генерировать, по меньшей мере, один измерительный сигнал, в частности электрический сигнал, представляя первоначально измеряемый переменный параметр настолько точно, насколько это возможно. Для этой цели измерительный преобразователь обычно включает в себя измерительную трубку, которая встраивается в трассу магистральной трубы и служит для переноса текущей среды, и соответствующий датчик для преобразования физического параметра в электрический. Датчик, в свою очередь, включает в себя, по меньшей мере, один чувствительный элемент, реагирующий главным образом на измеряемый переменный параметр или на его изменения, для того чтобы генерировать, по меньшей мере, один измерительный сигнал, который зависит от измеряемого переменного параметра.
Для дальнейшей обработки или оценки, по меньшей мере, одного измерительного сигнала преобразователь дополнительно соединен с измерительной электронной аппаратурой, подходящей для этой цели. Измерительная электронная аппаратура, поддерживающая соответствующим образом связь с измерительным преобразователем, выдает во время работы измерительной системы, по меньшей мере, время от времени, используя, по меньшей мере, один измерительный сигнал, по меньшей мере, одно измеренное значение, являющееся мгновенным представлением измеряемого переменного параметра, например измеренное значение массового расхода, объемного расхода, плотности, вязкости, давления, температуры или т.п.
Для размещения измерительной электронной аппаратуры такие измерительные системы дополнительно включают в себя соответствующий корпус электронной аппаратуры, который, как предложено, например, в US - А 6397683 или WO - А 00/36379, может быть расположен на расстоянии от измерительного преобразователя и соединен с ним только посредством гибкого кабеля. Однако в качестве альтернативы, как также показано, например, в ЕР - А 903651 или ЕР - А 1008836, для образования компактного встроенного в трубопровод измерительного устройства (например, кориолисова устройства измерения массового расхода/плотности, ультразвукового устройства измерения расхода, вихревого устройства измерения расхода, теплового устройства измерения расхода, магнитоиндуктивного устройства измерения расхода и т.п.), корпус электронной аппаратуры может быть расположен непосредственно на измерительном преобразователе или на корпусе преобразователя, который отдельно вмещает измерительный преобразователь. В последнем случае корпус электронной аппаратуры, как показано, например, в ЕР - А 984248, US - А 4716770 или US - А 6352000, часто также служит для того, чтобы содержать в себе некоторые механические компоненты измерительного преобразователя, такие как, например, деформируемые или вибрирующие тела, имеющие форму мембраны, стержня, втулки или трубки, которые во время работы деформируются под действием механических воздействий; в этой связи см. US - В 6352000, упомянутый выше.
Кроме того, измерительные системы описанного типа обычно соединены через систему передачи данных, связанную с измерительной электронной аппаратурой, друг с другом и/или с соответствующими компьютерами для управления технологическим процессом, которым они передают сигналы измеренного значения, например, посредством токовой петли (от 4 мА до 20 мА) и/или шины передачи цифровых данных. В таком случае в качестве систем передачи данных служат системы полевой шины, в частности системы последовательной полевой шины, такие как, например, PROFIBUS-РА, FOUNDATION FIELDBUS, наряду с соответствующими протоколами передачи данных. Посредством компьютера для управления технологическим процессом переданные сигналы измеренного значения могут быть далее обработаны и визуализированы в качестве соответствующих результатов измерения, например, на мониторах и/или преобразованы в управляющие сигналы для элементов управления технологическим процессом, таких как, например, электромагнитные клапаны, электродвигатели и т.д.
Как указано, помимо прочего, в GB - А 2142725, US - A 5808209, US - A 2005/0092101, US - В 6880410, US - В 6644132, US - A 6053054, US - В 6644132, US - A 5052229 или US - В 6513393, встроенные в трубопровод измерительные устройства и в этом отношении также измерительные системы описанного типа могут с большой степенью вероятности иметь точность измерения, зависящую в большей или меньшей степени от типа потока. Особый интерес в этой связи представляет, в частности, мгновенный характер профиля потока в измерительной трубке. С учетом того, что турбулентные потоки, соответственно потоки с числом Рейнольдса, большим чем 2300, в значительной степени подобны друг другу в широком диапазоне значений числа Рейнольдса и в результате этого оказывают сопоставимое влияние на точность измерения, во многих измерительных системах часто желательна высокая скорость потока измеряемый среды. Для того чтобы достигнуть достаточно высокого уровня точности измерения, в случае вихревых устройств измерения расхода обычно желательными являются потоки, которые имеют число Рейнольдса намного выше чем 4000.
Таким образом, в случае измерительных систем, относящихся к рассматриваемому типу, вполне обычным, по меньшей мере, в случае технологических трубопроводов сравнительно большего диаметра и/или в вариантах применения со сравнительно более медленно текущими средами, является, если это необходимо, такое конструктивное выполнение измерительной трубки, чтобы она имела меньшее пропускное поперечное сечение, чем подающий участок технологического трубопровода, соединенный с впускной стороной измерительной системы. В результате этого текущая среда испытывает ускорение в направлении потока, благодаря чему, в свою очередь, увеличивается число Рейнольдса. Внедрение этого правила оправдало себя, в частности, также в случае измерительных систем, которые функционируют с ультразвуковым измерительным устройством, и/или вихревым расходомером, и/или если измеряются, по меньшей мере, частично, а предпочтительно полностью, газообразные среды.
С учетом того, что, например, зависимость между скоростью распространения вихрей на теле необтекаемой формы, противостоящем потоку, и измеряемого переменного параметра, подлежащего первичной регистрации, то есть объемным расходом или скоростью потока (такая зависимость формирует основу для работы вихревых расходомеров), может быть принята линейной только вначале, а после того как число Рейнольдса становится больше 20000, необходимо реализовать большую разность между пропускными поперечными сечениями технологического трубопровода и измерительной трубки. Другими словами, для этого диапазона значений числа Рейнольдса число Струхаля, представляющее вышеупомянутую зависимость, можно считать по существу постоянным.
Для того чтобы создать на самом коротком возможном расстоянии переходную зону, которая настолько четко определена, насколько возможно, от подающего участка до измерительной трубки с ее меньшим пропускным поперечным сечением, обычной практикой является, как это предлагается, помимо прочего, в GB - А 2142725, US - A 5808209 или US - A 2005/0092101, выполнение в измерительной системе формирователя потока, имеющего внутренний канал, сужающийся по направлению к измерительной трубке. Во время работы среда протекает через такой внутренний канал. Формирователь потока располагается на впускной стороне измерительной трубки и занимает промежуточное положение между измерительной трубкой и подающим участком технологического трубопровода. Впускной конец формирователя потока, обращенный к подающему участку технологического трубопровода, имеет в таком случае пропускное поперечное сечение, которое больше, чем пропускное поперечное сечение измерительной трубки, а выпускной конец формирователя потока, обращенный к измерительной трубке, имеет пропускное поперечное сечение, которое меньше, чем его пропускное поперечное сечение на впускном конце.
В частности, в US - А 5808209, а также и в US - А 2005/0092101, кроме того, указывается в связи с формирователями потока, что переход, реализованный между двумя имеющими различные размеры пропускными поперечными сечениями, должен поддерживаться непрерывным и абсолютно свободным от помех, таких как, например, вызывающие завихрения кромки.
Это может быть обеспечено в удовлетворительной степени с помощью довольно сложной обработки поверхностей формирователя потока и возможно присутствующих соединений во впускной области измерительной системы. Однако было обнаружено, что, несмотря на использование формирователей потока выше названного типа, уже незначительные возмущения потока во впускной области измерительной системы, в частности в подающем участке присоединенного технологического трубопровода, расположенном спереди по ходу потока от измерительной системы, или в области соединительного фланца на впускной стороне, который, если это необходимо, служит для соединения подающего участка и измерительной системы, связаны со значительным отклонением условий потока внутри внутреннего канала измерительной трубки, и, следовательно, с соответствующим снижением точности измерений.
В общих чертах, возможность для решения этой проблемы заключается в том, чтобы выполнить соответствующую обработку и впускной области измерительной системы, и подающего участка технологического трубопровода или фланцевого соединения на входе. Эту обработку, однако, практически невозможно выполнить, во всяком случае не без дополнительных требований к пользователю измерительной системы. Это особенно верно по той причине, что выбор измерительной системы может определяться тем, что на существующей установке имеется предварительно установленный D, и измерительная система, возможно имеющая излишне большой по отношению к фактическим условиям потока размер D, должна быть специально для данного случая заменена. В этом отношении фактические условия установки измерительной системы следует рассматривать не только как непредсказуемые, но также, на практике, и как неадаптируемые, а в результате также и неуправляемые.
Другая возможность для устранения этой проблемы заключается в том, чтобы увеличить монтажную длину формирователя потока для того, чтобы достигать в формирователе потока большей степени стабилизации и успокаивания потока как можно раньше, прежде чем поток войдет в измерительную трубку. Однако это может означать значительное увеличение монтажной длины всей измерительной системы. Если рассматривать ранее описанную ситуацию, при которой существующая традиционная измерительная система должна быть заменена системой с формирователем потока, присоединяемым спереди по ходу потока, то монтажная длина для измерительной системы является более или менее заданной, и таким образом увеличение монтажной длины формирователя потока возможно только в рамках этого довольно ограниченного контекста. При этих недостатках традиционных формирователей потока неудивительно, что диапазон применения измерительных систем рассматриваемого типа по-прежнему представляется довольно ограниченным.
Следовательно, задача данного изобретения заключается в том, чтобы предложить измерительную систему для текущей среды, которая, в контексте наиболее короткой монтажной длины, позволяет увеличить число Рейнольдса для потока от технологического трубопровода до измерительной трубки и которая, несмотря на это, имеет точность измерения, которая в значительной степени нечувствительна к возможным возмущениям в текущей среде спереди, по ходу потока, от измерительной системы, будь то на подающем участке и/или в зоне непосредственного перехода между технологическим трубопроводом и фактически измерительной системой.
Изобретение для решения этой задачи заключается в измерительной системе, встраиваемой в трассу технологического трубопровода, в частности магистральной трубы, для регистрации, по меньшей мере, одного измеряемого переменного параметра, в частности массового расхода, объемного расхода, скорости потока, плотности, вязкости, давления, температуры, и/или т.п. среды, протекающей в технологическом трубопроводе. Измерительная система содержит:
- Измерительный преобразователь, включающий в себя:
- - измерительную трубку, в частности прямую измерительную трубку, которая служит для переноса измеряемой среды и которая имеет меньшее пропускное поперечное сечение, чем подающий участок технологического трубопровода, соединенного с входом измерительной системы, и
- - датчик,
- - - содержащий, по меньшей мере, один чувствительный элемент, реагирующий главным образом на регистрируемую переменного параметра, в частности на его изменение, и
- - - обеспечивающий с помощью указанного, по меньшей мере, одного чувствительного элемента, по меньшей мере, один измерительный сигнал, зависящий от измеренного переменного параметра;
- измерительную электронную аппаратуру, связанную с измерительным преобразователем и формирующую, по меньшей мере, время от времени, с учетом указанного, по меньшей мере, одного измерительного сигнала, по меньшей мере, одно измеренное значение, представляющее мгновенное значение измеренного переменного параметра, в частности измеренное значение массового расхода, измеренное значение объемного расхода, измеренное значение плотности, измеренное значение вязкости, измеренное значение давления, измеренное значение температуры; и
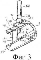
- формирователь потока, расположенный на входе измерительной трубки, между измерительной трубкой и подающим участком технологического трубопровода, имеющий внутренний канал, который сужается по направлению к измерительной трубке и через который во время работы протекает среда;
- при этом впускной конец формирователя потока, обращенный к подающему участку технологического трубопровода, имеет пропускное поперечное сечение, которое больше, чем пропускное поперечное сечение измерительной трубки, а выпускной конец формирователя потока, обращенный к измерительной трубке, имеет пропускное поперечное сечение, которое меньше, чем пропускное поперечное сечение впускного конца формирователя потока; и
- при этом в формирователе потока выполнена, по меньшей мере, одна поверхность соударения, расположенная спереди по ходу потока от выпускного конца формирователя потока и выступающая в его внутренний канал, в частности поверхность соударения, простирающаяся по окружности вдоль директрисы формирователя потока, или круговая поверхность соударения, против которой во время работы протекает измеряемая среда.
Кроме того, изобретением является способ регистрации, по меньшей мере, одного измеренного переменного параметра, в частности массового расхода, объемного расхода, скорости потока, плотности, вязкости, давления, температуры и/или т.п. среды, протекающей в технологическом трубопроводе, с помощью измерительной системы, встроенной в линию технологического трубопровода и содержащей формирователь потока, соединенный с подающим участком технологического трубопровода, а также измерительный преобразователь, соединенный с формирователем потока. Способ включает в себя этапы, на которых:
- обеспечивают вытекание измеряемой среды из подающего участка в формирователь потока;
- частично блокируют среду, втекающую в формирователь потока, и вызывают, по меньшей мере, одно по существу стационарное, в частности фиксированное по местоположению, тороидальное завихрение в среде, протекающей во впускной области формирователя потока, таким образом, что воображаемая главная ось инерции указанного, по меньшей мере, одного тороидального завихрения по существу совпадает с продольной осью формирователя потока и/или продольной осью измерительной трубки измерительного преобразователя;
- обеспечивают обтекание измеряемой средой указанного, по меньшей мере, одного тороидального завихрения и обеспечивают вытекание измеряемой среды из формирователя потока и в измерительную трубку измерительного преобразователя, и
- формируют, по меньшей мере, один измерительный сигнал, зависящий от измеренного регистрируемого переменного параметра, с помощью, по меньшей мере, одного чувствительного элемента, который реагирует главным образом на измеренный переменный параметр, в частности также на ее изменение.
В первом варианте реализации измерительной системы по изобретению предусматривается, что поверхность соударения расположена и ориентирована в формирователе потока таким образом, что она простирается, по меньшей мере, секционно, по существу перпендикулярно продольной оси формирователя потока и/или по существу перпендикулярно продольной оси измерительной трубки.
Во втором варианте реализации измерительной системы по изобретению предусматривается, что поверхность соударения имеет в радиальном направлении высоту, составляющую, по меньшей мере, 1 мм.
В третьем варианте реализации измерительной системы по изобретению предусматривается, что поверхность соударения выполнена в виде кольцевой поверхности.
В четвертом варианте реализации измерительной системы по изобретению предусматривается, что поверхность соударения и внутренняя кромка образованы, по меньшей мере, частично, выступом, в частности круговым и/или замыкающимся на себя выступом, выполненным на входе формирователя потока.
В пятом варианте реализации измерительной системы по изобретению предусматривается, что поверхность соударения выполнена, по меньшей мере, секционно, по существу плоской.
В шестом варианте реализации измерительной системы по изобретению предусматривается, что поверхность соударения расположена и ориентирована в формирователе потока таким образом, что она секционно является по существу копланарной поперечному сечению формирователя потока и/или поперечному сечению измерительной трубки.
В седьмом варианте реализации измерительной системы по изобретению предусматривается, что поверхность соударения, по меньшей мере, секционно выполнена по существу конической.
В восьмом варианте реализации измерительной системы по изобретению предусматривается, что поверхность соударения сужается по направлению к измерительной трубке.
В девятом варианте реализации измерительной системы по изобретению предусматривается, что поверхность соударения выполнена расширяющейся по направлению к впускному концу формирователя потока.
В десятом варианте реализации измерительной системы по изобретению предусматривается, что поверхность соударения и внутренняя кромка, по меньшей мере, частично образованы внутренним конусом, выполненным во входе формирователя потока, в частности внутренним конусом, простирающимся к впускному концу формирователя потока и сужающимся по направлению к измерительной трубке.
В одиннадцатом варианте реализации измерительной системы по изобретению предусматривается, что внутренний конус, образующий поверхность соударения формирователя потока, имеет угол наклона боковой поверхности, больший чем 45°, в частности больший чем 60°.
В двенадцатом варианте реализации измерительной системы по изобретению предусматривается, что внутренний конус, образующий поверхность соударения формирователя потока, имеет угол наклона боковой поверхности, меньший чем 90°, в частности меньший чем 88°.
В тринадцатом варианте реализации измерительной системы по изобретению предусматривается, что внутренний конус, образующий поверхность соударения формирователя потока, имеет угол наклона боковой поверхности, больший чем 60° и меньший чем 88°.
В четырнадцатом варианте реализации измерительной системы по изобретению предусматривается, что формирователь потока имеет по существу круглоцилиндрическую форму, по меньшей мере, во впускной области.
В пятнадцатом варианте реализации измерительной системы по изобретению предусматривается, что измерительная трубка имеет по существу круглоцилиндрическую форму, по меньшей мере, во впускной области.
В шестнадцатом варианте реализации измерительной системы по изобретению предусматривается, что формирователь потока имеет по существу круглоцилиндрическую форму, по меньшей мере, в выпускной области.
В семнадцатом варианте реализации измерительной системы по изобретению предусматривается, что измерительная труба, в частности измерительная трубка, имеющая круглоцилиндрическую форму, является по существу прямой.
В восемнадцатом варианте реализации измерительной системы по изобретению предусматривается, что отношение площадей поперечных сечений пропускного поперечного сечения подающего участка технологического трубопровода к пропускному поперечному сечению измерительной трубки поддерживается большим чем 1,5.
В девятнадцатом варианте реализации измерительной системы по изобретению предусматривается, что отношение площадей поперечных сечений пропускного поперечного сечения подающего участка технологического трубопровода к пропускному поперечному сечению измерительной трубки поддерживается меньшим чем 10.
В двадцатом варианте реализации измерительной системы по изобретению предусматривается, что отношение площадей поперечных сечений пропускного поперечного сечения подающего участка технологического трубопровода к пропускному поперечному сечению измерительной трубки поддерживается в диапазоне между 1,66 и 9,6.
В двадцать первом варианте реализации измерительной системы по изобретению предусматривается, что измерительная трубка имеет меньший диаметр, чем подающий участок технологического трубопровода, соединенного с входом измерительной системы.
В двадцать втором варианте реализации измерительной системы по изобретению предусматривается, что впускной конец формирователя потока, обращенный к подающему участку технологического трубопровода, имеет диаметр, который больше, чем диаметр измерительной трубки, а выпускной конец формирователя потока, обращенный к измерительной трубке, имеет диаметр, который меньше, чем диаметр впускного конца формирователя потока.
В двадцать третьем варианте реализации измерительной системы по изобретению предусматривается, что отношение диаметров подающего участка технологического трубопровода и измерительной трубки поддерживается большим чем 1,1.
В двадцать четвертом варианте реализации измерительной системы по изобретению предусматривается, что отношение диаметров подающего участка технологического трубопровода и измерительной трубки поддерживается меньшим чем 5.
В двадцать пятом варианте реализации измерительной системы по изобретению предусматривается, что отношение диаметров подающего участка технологического трубопровода и измерительной трубки поддерживается в диапазоне между 1,2 и 3,1.
В двадцать шестом варианте реализации измерительной системы по изобретению предусматривается, что, по меньшей мере, один чувствительный элемент образован посредством, по меньшей мере, одного пьезоэлектрического элемента и/или, по меньшей мере, одного пьезорезистивного элемента.
В двадцать седьмом варианте реализации измерительной системы по изобретению предусматривается, что, по меньшей мере, один чувствительный элемент образован посредством, по меньшей мере, одного соленоида, связанного с якорем.
В двадцать восьмом варианте реализации измерительной системы по изобретению предусматривается, что, по меньшей мере, один чувствительный элемент образован посредством, по меньшей мере, одного измерительного электрода, контактирующего со средой, протекающей в измерительной трубке, и измеряющего электрические потенциалы.
В двадцать девятом варианте реализации измерительной системы по изобретению предусматривается, что, по меньшей мере, один чувствительный элемент образован посредством, по меньшей мере, одного измерительного конденсатора, реагирующего на изменение измеряемого переменного параметра.
В тридцатом варианте реализации измерительной системы по изобретению предусматривается, что, по меньшей мере, один чувствительный элемент образован посредством, по меньшей мере, одного электрического сопротивления.
В тридцать первом варианте реализации измерительной системы по изобретению предусматривается, что, по меньшей мере, один чувствительный элемент во время работы подвергается неоднократным механическим деформациям, зависящим от среды, протекающей в измерительной трубке.
В тридцать втором варианте реализации измерительной системы по изобретению предусматривается, что, по меньшей мере, один чувствительный элемент во время работы неоднократно перемещается относительно положения равновесия под влиянием среды, протекающей в измерительной трубке.
В тридцать третьем варианте реализации измерительной системы по изобретению предусматривается, что измерительный преобразователь включает в себя, по меньшей мере, одно тело необтекаемой формы, расположенное в измерительную трубке.
В тридцать четвертом варианте реализации измерительной системы по изобретению предусматривается, что, по меньшей мере, один чувствительный элемент датчика, в частности чувствительный элемент, выступающий, по меньшей мере, частично в измерительную трубку, расположен сзади, по ходу потока, от указанного, по меньшей мере, одного тела необтекаемой формы.
В тридцать пятом варианте реализации измерительной системы по изобретению предусматривается, что измерительный преобразователь реализован как вихревой преобразователь расхода, в частности преобразователь расхода с вихревой дорожкой.
В тридцать шестом варианте реализации измерительной системы по изобретению предусматривается, что измерительный преобразователь реализован как магнитоиндуктивный преобразователь расхода.
В тридцать седьмом варианте реализации измерительной системы по изобретению предусматривается, что измерительный преобразователь реализован как преобразователь расхода вибрационного типа, в частности кориолисов преобразователь массового расхода, преобразователь плотности и/или преобразователь вязкости.
В тридцать восьмом варианте реализации измерительной системы по изобретению предусматривается, что измерительный преобразователь реализован как ультразвуковой преобразователь расхода.
В тридцать девятом варианте реализации измерительной системы по изобретению предусматривается, что измерительная трубка имеет монтажную длину, которая больше чем монтажная длина формирователя потока, так чтобы отношение монтажных длин формирователя потока и измерительной трубки поддерживалось меньше 1.
В сороковом варианте реализации измерительной системы по изобретению предусматривается, что отношение диаметров подающего участка технологического трубопровода и измерительной трубки соответствует, по меньшей мере, 10% отношения монтажных длин формирователя потока и измерительной трубки.
В сорок первом варианте реализации измерительной системы по изобретению предусматривается, что, по меньшей мере, один чувствительный элемент, в частности чувствительный элемент, погруженный во время работы в среду, расположен на некотором расстоянии от впускного конца измерительной трубки в измерительной трубке и/или на ней, в частности непосредственно на измерительной трубке.
В сорок втором варианте реализации измерительной системы по изобретению предусматривается, что, по меньшей мере, один чувствительный элемент размещен таким образом, что отношение упомянутого расстояния к диаметру измерительной трубки поддерживается большим чем один.
В сорок третьем варианте реализации измерительной системы по изобретению предусматривается, что поверхность соударения реализована в виде имеющей сферическую форму и/или расщепленной, в частности имеющей множество зубцов и/или волнообразной, кольцевой поверхности.
В первом дальнейшем усовершенствовании измерительной системы по изобретению в формирователе потока предусматривается направляющая поверхность, расположенная спереди по ходу потока от поверхности соударения, простирающаяся в направлении выпускного конца формирователя потока и служащая для направления среды, протекающей в формирователе потока.
В первом варианте реализации первого дальнейшего усовершенствования изобретения предусматривается, что направляющая поверхность формирователя потока, в частности направляющая поверхность, имеющая коническую форму, выполняется, по меньшей мере, секционно, выпуклой.
Во втором варианте реализации первого дальнейшего усовершенствования изобретения предусматривается, что направляющая поверхность формирователя потока, в частности, направляющая поверхность, имеющая коническую форму, выполняется, по меньшей мере, секционно, вогнутой.
В третьем варианте реализации первого дальнейшего усовершенствования изобретения предусматривается, что направляющая поверхность формирователя потока имеет по существу S-образный профиль.
В четвертом варианте реализации первого дальнейшего усовершенствования изобретения предусматривается, что направляющая поверхность формирователя потока сужается по направлению к измерительной трубке.
В пятом варианте реализации первого дальнейшего усовершенствования изобретения предусматривается, что направляющая поверхность формирователя потока выполнена по существу конической.
В шестом варианте реализации первого дальнейшего усовершенствования изобретения предусматривается, что внутренний конус, образующий направляющую поверхность формирователя потока, имеет угол наклона боковой поверхности, больший чем 2°, в частности больший чем 4°.
В седьмом варианте реализации первого дальнейшего усовершенствования изобретения предусматривается, что внутренний конус, образующий направляющую поверхность формирователя потока, имеет угол наклона боковой поверхности, меньший чем 45°, в частности меньший чем 10°.
В восьмом варианте реализации первого дальнейшего усовершенствования изобретения предусматривается, что внутренний конус, образующий направляющую поверхность формирователя потока, имеет угол наклона боковой поверхности, больший чем 4° и меньший чем 10°.
В девятом варианте реализации первого дальнейшего усовершенствования изобретения предусматривается, что поверхность соударения образована первым внутренним конусом, выполненным во входе формирователя потока и простирающимся по направлению к его впускному концу, а направляющая поверхность образована вторым внутренним конусом, выполненным во входе формирователя потока и простирающимся по направлению к его выпускному концу. В частности, в таком случае предусматривается, что первый внутренний конус, образующий поверхность соударения, имеет угол наклона боковой поверхности, больший, чем угол наклона боковой поверхности второго внутреннего конуса, образующего направляющую поверхность. Например, первый внутренний конус, образующий поверхность соударения формирователя потока, может иметь угол наклона боковой поверхности, больший чем 45°, в частности больший чем 60° и меньший чем 90°, в частности меньший чем 88°, и предусматривается, что второй внутренний конус, образующий направляющую поверхность формирователя потока, может иметь угол наклона боковой поверхности, больший, чем 2°, в частности больший чем 4° и меньший чем 45°, в частности меньший чем 10°.
Во втором дальнейшем усовершенствовании изобретения предусматривается, что формирователь потока имеет, по меньшей мере, одну внутреннюю кромку, расположенную спереди по ходу потока от выпускного конца формирователя потока и выступающую во внутренний канал формирователя потока. Во время работы среда, передаваемая в формирователе потока, протекает в направлении против внутренней кромки. В частности, внутренняя кромка формирователя потока простирается по окружности вдоль директрисы формирователя потока и/или является круговой.
В первом варианте реализации второго дальнейшего усовершенствования изобретения предусматривается, что, по меньшей мере, одна внутренняя кромка, выступающая во внутренний канал формирователя потока, выполнена и расположена в формирователе потока таким образом, что она направлена по существу поперек продольной оси формирователя потока и/или поперек продольной оси измерительной трубки.
Во втором варианте реализации второго дальнейшего усовершенствования изобретения предусматривается, что, по меньшей мере, одна внутренняя кромка, выступающая во внутренний канал формирователя потока, выполнена по окружности, в частности круговым образом, и в результате замыкается на саму себя.
В третьем варианте реализации второго дальнейшего усовершенствования изобретения предусматривается, что, по меньшей мере, одна внутренняя кромка, выступающая во внутренний канал формирователя потока, расположена поблизости, в частности в непосредственной близости от впускного конца формирователя потока.
В четвертом варианте реализации второго дальнейшего усовершенствовани



