Рыболовная катушка
Иллюстрации
Показать всеКатушка содержит рукоятку, шпулю, подтормаживающий механизм и корпус. Шпуля соединена с рукояткой. Подтормаживающий механизм и рукоятка (110) взаимосвязаны. Предварительное усилие, созданное на подтормаживающем механизме, увеличивается при перемещении рукоятки в направлении наматывания. Предварительное усилие, созданное на подтормаживающем механизме, увеличивается при перемещении рукоятки (110) в направлении, противоположном направлению наматывания. Такая конструкция позволит обеспечить возможность регулирования тормозного усилия подтормаживающего механизма. 4 з.п. ф-лы, 4 ил.
Реферат
ОБЛАСТЬ ТЕХНИКИ
Настоящее изобретение относится к рыболовной катушке, содержащей рукоятку, шпулю, соединенную с указанной рукояткой, подтормаживающий механизм и корпус. Подтормаживающий механизм и рукоятка взаимосвязаны, так что предварительное усилие, созданное на подтормаживающем механизме, увеличивается по мере перемещения рукоятки в направлении наматывания.
УРОВЕНЬ ТЕХНИКИ
В способе рыбной ловли с помощью удилища и катушки очень важно, чтобы катушка была с подтормаживателем для подтормаживания лески. Такой подтормаживатель предотвращает разрыв лески в случае, если охваченная паникой рыба совершит мощный рывок в попытке избежать своей участи и уплыть в нежелательном для рыбака направлении. Кроме того, подтормаживатель служит для рыбака средством, позволяющим изматывать рыбу до той степени, когда она не будет оказывать сопротивления при вытаскивании ее из родной стихии (воды).
В стандартной рыболовной катушке подтормаживатель конструктивно расположен между рукояткой, применяемой для вываживания, т.е. для наматывания или разматывания лески, при этом леска размещена в рыболовной катушке и шпуле. Это означает, что невозможно приложение большего усилия наматывания, чем то, которое позволено настройкой подтормаживателя. Если настройка подтормаживателя понижена, это может привести к проблемам при наматывании лески, когда рыба попадется на крючок. Разумеется, настройка подтормаживателя может быть выполнена перед наматыванием, но зачастую это требует дополнительных усилий.
Настройка подтормаживателя катушек, предназначенных для ужения нахлыстом, еще более затруднена, чем настройка подтормаживателя других рыболовных катушек. В частности, катушки для ловли ужения нахлыстом обычно не имеют механизма расфиксации, позволяющего леске разматываться, и рыбак обычно вытягивает леску вручную, преодолевая усилие подтормаживателя. Вследствие этого рыбак может быть склонен к установке пониженной, насколько возможно, настройки подтормаживателя, что может вызвать затруднения, когда необходимость его использования действительно возникнет.
В US-A-6095311 раскрыта рыболовная катушка, в которой усилие подтормаживателя может быть отрегулировано путем перемещения рукоятки в направлении наматывания. Регулирование достигается с помощью шариков, зажатых между наклонными плоскостями диска, соединенного с рукояткой, и наклонными плоскостями двух дисков, соединенных с подтормаживателем, имеющемся в катушке. Всякий раз, когда к диску, соединенному с рукояткой, прилагается крутящий момент в направлении наматывания, шарики перемещаются на наклонных плоскостях, вызывая разъединение дисков. Усилие, вызывающее разъединение дисков, передается на подтормаживатель, который регулируется для передачи большего крутящего момента без проскальзывания.
Тем не менее у рыболовной катушки согласно US-A-6095311 есть ряд недостатков.
Во-первых, не существует предела величины усилия, вызывающего разъединение дисков рыболовной катушки US-A-6095311. Это означает, что диски или подтормаживатель могут оказаться перегруженными. Во-вторых, подтормаживатель не действует при перемещении рукоятки в обратном направлении, т.е. против направления наматывания. В-третьих, в рыболовной катушке US-A-6095311 диски, управляющие усилием подтормаживателя, и сам подтормаживатель расположены близко к рукоятке, что делает конструкцию чрезмерно громоздкой.
СУЩНОСТЬ ИЗОБРЕТЕНИЯ
Благодаря настоящему изобретению эти и другие проблемы решены путем наделения рыболовной катушки функцией увеличения усилия подтормаживателя при перемещении рукоятки в обоих направлениях.
КРАТКОЕ ОПИСАНИЕ ЧЕРТЕЖЕЙ
Ниже приводится подробное описание предпочтительных вариантов осуществления изобретения со ссылкой на прилагаемые чертежи.
Фиг.1 - вид сверху рыболовной катушки настоящего изобретения.
Фиг.2 - вид в разрезе рыболовной катушки настоящего изобретения по линии А-А на фиг.1.
Фиг.3 - покомпонентное изображение рыболовной катушки в соответствии с настоящим изобретением.
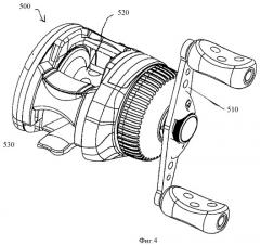
Фиг.4 - вид в перспективе известной рыболовной катушки, оснащенной подтормаживателем, выполненным в соответствии с настоящим изобретением.
ОПИСАНИЕ ВАРИАНТОВ ОСУЩЕСТВЛЕНИЯ ИЗОБРЕТЕНИЯ
Согласно фиг.1 рыболовная катушка 100 в соответствии с настоящим изобретением содержит рукоятку 110, функционально соединенную со шпулей 120, предназначенной для размещения лески во время рыбной ловли и облегчения наматывания лески при вытаскивании крупной и сильной рыбы. Шпуля размещена в корпусе 130, который предпочтительно оснащен крепежным приспособлением 140 для крепления к удилищу (не показано). В предпочтительном варианте корпус имеет отверстия 155. Эти отверстия служат для сушки лески и, кроме того, уменьшают вес катушки 100.
На фиг.2 и 3 показан механизм, обеспечивающий необходимые функции катушки 100 в соответствии с настоящим изобретением. Для надлежащего функционирования катушки одни ее компоненты всегда вращаются синхронно со шпулей 120, другие зафиксированы относительно корпуса 130, а третьи вращаются синхронно со шпулей в одном направлении и зафиксированы относительно корпуса при ее вращении в другом направлении. Для упрощения понимания сути изобретения сначала приведено описание всех компонентов, вращающихся синхронно со шпулей в обоих направлениях.
Шпуля 120 соединена со втулкой 160 держателями 170 (фиг.2), которые зажаты между зажимным кольцом 180 и поверхностями, расположенными на втулке 160. Для зажатия держателей кольцо 180 поджато крышкой 190, имеющей внутреннюю резьбу 200, взаимодействующую с соответствующей внешней резьбой 210, имеющейся на втулке 160. На внутренней периферийной поверхности втулки 160 имеются осевые канавки 220 (фиг.3). Канавки 220 взаимодействуют с тормозными пластинами 230, 230' так, чтобы тормозные пластины всегда следовали за вращением шпули 120. Втулка 120 установлена соответственно на первом 240 и втором 250 шарикоподшипниках, внешние части которых всегда следуют за вращением шпули.
Указанные компоненты всегда следуют за вращением шпули, независимо от направления. Ниже приведено описание компонентов, следующих за вращением шпули в одном направлении. Эти компоненты всегда следуют за вращением рукоятки 110.
Если рассматривать фиг.2 справа налево, на одном конце рукоятки 110 имеется ручка 260, установленная на оси 270. Другой конец рукоятки прикреплен к втулке 280 рукоятки. Втулка 280 в свою очередь прикреплена к валу 290, например, с помощью конического соединения. Этот вал проходит от втулки 280 до преобразователя 300 крутящего момента, описание функции которого приведено ниже.
Кроме того, некоторые компоненты остаются неподвижными или почти неподвижными относительно корпуса 130; эти компоненты необходимы для функционирования рыболовной катушки 100 в соответствии с настоящим изобретением. На фиг.2 и 3, если рассматривать их справа налево, показана регулировочная головка 310 подтормаживателя, которая прикреплена к регулятору 320 подтормаживателя, причем и регулировочная головка, и регулятор подтормаживателя расположены соосно с валом 290. Регулятор 320 снабжен резьбой на конце 330 полого вала 340. Полый вал ввинчен в отверстие корпуса 130 и проходит от регулятора 320 до преобразователя 300. На конец вала 290 навинчена нажимная втулка 350 для создания предварительного усилия на подтормаживателе, которая поджимает две пружинные шайбы 360, 365 (фиг.3) к третьему шарикоподшипнику 370. Третий шарикоподшипник служит для установки вала 290 относительно регулятора 320 посредством втулки 350.
Кроме того, снаружи полого вала 330 имеется «однонаправленный» подшипник 380, т.е. подшипник, позволяющий вращение в одном направлении и блокирующий вращение в другом направлении. На этом подшипнике установлено тормозное кольцо 390, имеющее внешние выступы 395 (представленные только на фиг.3) для взаимодействия с соответствующими канавками, имеющимися на внутренних поверхностях трех тормозных колодок 400, 400', 400''.
Преобразователь 300 крутящего момента включает коронку 410, закрепленную на валу 290, регулировочную втулку 420 и три шарика 430 (на фиг.2 показан только один шарик). На коронке 410 имеются три выступа 415, обращенные к регулировочной втулке 420, а на регулировочной втулке имеются три одинаковых и равноудаленных выступа 425, 425', 425'', обращенные к коронке. Радиальная протяженность выступов такова, что в некоторой степени возможно угловое перемещение между коронкой и регулировочной втулкой. Каждый из выступов на поверхности коронки, обращенной к регулировочной втулке, снабжен канавкой (не показаны), наиболее глубокой в центральной части, а поверхности между выступами регулировочной втулки снабжены аналогичными канавками 427. В рабочем положении шарики 430 находятся между канавками выступов коронки 410 и канавками, имеющимися между выступами регулировочной втулки 420. Далее описана работа предлагаемой рыболовной катушки 100 со ссылкой на вышеописанные части.
В рабочем положении втулка 350 навинчена на вал 290 с усилием, достаточным для настройки подтормаживателя на минимальное усилие подтормаживания. Как хорошо известно опытным рыбакам, такое усилие подтормаживателя предпочтительно должно быть настолько малым, чтобы избежать обрыва лески в случае сопротивления рыбы при ее вытаскивании путем наматывании лески, но достаточно большим, чтобы, когда рыба разматывает леску, оказать такое сопротивление, что, когда рыба будет в достаточной степени измотана, можно будет осуществить наматывание.
Усилие подтормаживателя, используемого в предлагаемой рыболовной катушке, создается трением между тормозными колодками 400, 400', 400'' и тормозными пластинами 230, 230'. Как указано выше, тормозные пластины соединены со шпулей 120, а тормозные колодки 230, 230' соединены с тормозным кольцом 390, которое установлено на полом валу 340 на однонаправленном подшипнике 380. Следовательно, если шпуля будет испытывать давление, чтобы вращаться в направлении, не позволенном однонаправленным подшипником 380 (например, если рыба потянет леску), будет иметь место перемещение между тормозными пластинами и тормозными колодками. Это перемещение вызовет трение торможения между тормозными пластинами и тормозными колодками. Чтобы изменить трение между тормозными пластинами и тормозными колодками, необходимо изменить усилие, прижимающее пластины и колодки друг к другу. Это усилие передается от втулки 350 через пружинные шайбы 360, 365, регулятор 320, вал 290, коронку 410, шарики 430 и регулировочную втулку 420 на тормозные колодки и тормозные пластины в сборе; следовательно, усилие, сжимающее тормозные колодки и тормозные пластины в сборе, равно усилию, сжимающему пружинные шайбы 360, 365. Нажимную втулку для создания предварительного усилия на подтормаживателе предпочтительно настраивают так, чтобы создавать крайне малое сжимающее усилие.
Это усилие и, следовательно, трение между тормозными колодками и тормозными пластинами можно отрегулировать тремя различными способами.
Первый способ - контроль усилия путем вращения регулятора 320; для этого регулятор 320, имеющий резьбу, следует завинчивать в корпус 130 или вывинчивать из коруса 130, вследствие чего усилие подтормаживателя будет, соответственно, уменьшаться или увеличиваться.
Второй способ - увеличение усилия подтормаживателя путем поворачивания рукоятки 110 в направлении наматывания. Такое движение будет передавать крутящий момент на преобразователь 300 крутящего момента, и этот крутящий момент будет вызывать вращение между коронкой 410 и регулировочной втулкой 420. Вращение между коронкой 410 и регулировочной втулкой 420 будет изменять взаимное расположение канавок, имеющихся на вершине выступов коронки 410, и канавок поверхностей между выступами регулировочной втулки. Как указано выше, канавки в центральной части глубже, и шарики 430 находятся в контакте с двумя противоположно находящимися канавками. Следовательно, вращение будет отдалять коронку 410 и регулировочную втулку 420 друг от друга, так как при перемещении канавок на вершине выступов коронки 410 и канавок поверхностей между выступами регулировочной втулки пространство для шариков будет уменьшаться. Увеличенное расстояние между коронкой и регулировочной втулкой будет увеличивать усилие подтормаживания благодаря усилию передачи, описанному выше при описании работы втулки 350.
Третий способ регулирования усилия подтормаживателя - поворачивание рукоятки 110 в направлении, противоположном направлению наматывания. Результат будет в точности тем же, что и при поворачивании рукоятки 110 в направлении наматывания, т.е. увеличение усилия подтормаживателя будет происходить благодаря тому, что шарики 430 будут отдалять коронку и регулировочную втулку друг от друга.
Третий способ регулирования усилия подтормаживателя приносит наибольшую пользу, когда приходится изматывать рыбу, сопротивляющуюся при наматывании. Хотя и возможно регулирование подтормаживателя путем поворачивания рукоятки в направлении наматывания в процессе изматывания рыбы, бывает тяжело удерживать надлежащее и ровное усилие торможения в случае, если рыба энергична и сильна. Для того чтобы леска высыхала, на шпуле 120 имеются отверстия 150. Эти отверстия, кроме того, служат для уменьшения веса рыболовной катушки 100.
В одном из вариантов осуществления настоящего изобретения могут иметься первые сигнальные средства 440, издающие звуковой сигнал, если вращение шпули происходит против усилия подтормаживателя. Первые сигнальные средства могут включать шарик 442, установленный на внутренней поверхности крышки 190 на спиральной пружине 444 и находящийся в подвешенном состоянии, при этом шарик 442 удерживается на спиральной пружине 444 рядом с зубчатой поверхностью 446 коронки.
Еще в одном варианте осуществления настоящего изобретения дополнительно установлены вторые сигнальные средства 450, сигнализирующие о движении регулировочной головки 310. Вторые сигнальные средства включают шарик 452, который удерживается рядом с зубчатой поверхностью 456 регулировочной головки 310. Чтобы избежать чрезмерного затягивания или чрезмерного ослабления регулировочной головки подтормаживателя, на зубчатой поверхности может быть дополнительно выполнена стенка 460 (фиг.3), взаимодействующая с шариком 452 для предотвращения поворота регулировочной головки подтормаживателя более чем на один оборот.
Еще в одном варианте осуществления настоящего изобретения применяется описанный выше механизм, обеспечивающий контролируемое усилие подтормаживателя, с катушкой для забрасывания приманки. Известная катушка 500 для забрасывания приманки показана на фиг.4. Катушка 500 содержит рукоятку 510, присоединенную через редуктор (не показан) к шпуле 520. Кнопка 530 управления соединена со шпулей, так что шпуля высвобождается при воздействии на кнопку управления. В некоторых катушках кнопка управления имеет дополнительную функцию блокирования шпули, когда эта кнопка нажата, и разблокирования шпули, когда эта кнопка отжата; эта особенность упрощает заброску приманки (на катушке, кнопка управления которой не имеет такой функции, пользователь после нажатия на кнопку управления должен блокировать шпулю большим пальцем).
В соответствии с настоящим изобретением известная катушка для забрасывания приманки может оснащаться механизмом, обеспечивающим те же особенности, т.е. возможность регулирования тормозного усилия путем поворачивания рукоятки 510 вперед или назад. В катушке для забрасывания приманки предлагаемое подтормаживающее устройство может быть установлено в двух различных позициях.
Преимущество предлагемой катушки 100 заключается в том, что можно легко изменить направление наматывания; все, что нужно сделать, - это разобрать катушку, вынуть однонаправленный подшипник 380 из полого вала 340, развернуть однонаправленный подшипник 380 на сто восемьдесят градусов и вставить его в полый вал 340. Разворот однонаправленного подшипника на сто восемьдесят градусов позволит подшипнику вращаться в противоположном направлении; вследствие этого катушка с «правосторонним управлением» превратится в катушку с «левосторонним управлением».
Разумеется, возможно множество модификаций без выхода за пределы объема настоящего изобретения, ограниченного формулой изобретения.
1. Рыболовная катушка (100), содержащая рукоятку (110), шпулю (120), соединенную с указанной рукояткой (110), подтормаживающий механизм (230, 230', 400, 400', 400”) и корпус (130), при этом подтормаживающий механизм (230, 230', 400, 400', 400”) и рукоятка (110) взаимосвязаны так, что предварительное усилие, созданное на подтормаживающем механизме (230, 230', 400, 400', 400”), увеличивается при перемещении рукоятки (110) в направлении наматывания, отличающаяся тем, что предварительное усилие, созданное на подтормаживающем механизме (230, 230', 400, 400', 400”), также увеличивается при перемещении рукоятки (110) в направлении, противоположном направлению наматывания.
2. Рыболовная катушка по п.1, отличающаяся тем, что подтормаживающий механизм содержит преобразователь (300) крутящего момента, содержащий коронку (410) и регулировочную втулку (420), которые оснащены взаимодействующими выступами (425, 425', 425”; 415), причем на поверхности регулировочной втулки между указанными выступами выполнены канавки (427), на поверхностях на вершинах выступов коронки выполнены аналогичные канавки, а между указанными канавками коронки и указанными канавками регулировочной втулки размещены шарики (430).
3. Рыболовная катушка по п.2, отличающаяся тем, что канавки (427) глубже в той части, которая расположена в центре между краями выступов (425, 425', 425”; 415).
4. Рыболовная катушка по п.2 или 3, отличающаяся тем, что относительное вращение между коронкой (410) и регулировочной втулкой (420) приводит к тому, что коронка и регулировочная втулка разжимаются благодаря взаимодействию канавок и шариков.
5. Рыболовная катушка по любому из пп.1-4, дополнительно включающая регулятор (320) подтормаживания, соединенный с регулирующей головкой для регулировки подтормаживания, а также соединенный с преобразователем (300) крутящего момента посредством главного вала (290), что позволяет передавать как вращательные движения, так и осевые усилия соответственно от рукоятки (110) и регулятора подтормаживателя.



