Способ и устройство детектирования течения жидкости

Иллюстрации

Показать все

Способ и устройство детектирования течения жидкости, в частности воды, в потребляющей установке, содержащей по меньшей мере одно средство (3) открытия/закрытия для подачи жидкости, причем эта установка запитывается через входной трубопровод (2), оборудованный электроклапаном (5), датчиком (6) давления, размещенным перед электроклапаном, и датчиком (7) давления, размещенным за электроклапаном. Средства (8) управления выполнены с возможностью осуществлять следующие операции: вычисление разности (ΔР) между величиной сигнала давления (Pam) на входе и величиной сигнала давления (Pav) на выходе, сравнение этой разности (ΔР) с по меньшей мере одним порогом срабатывания (SΔPo, SΔPf); причем когда упомянутая разность (ΔР) давлений становится равной или превышающей порог (SΔPo) срабатывания, вырабатывается управляющий сигнал (Со) на открытие электроклапана (5); когда разность (ΔР) давлений становится равной или меньшей порога (SΔPf) срабатывания, вырабатывается управляющий сигнал (Cf) на закрытие электроклапана (5), и сигнал (D) течения вырабатывается в зависимости от упомянутой разности (ΔР) давлений. Технический результат - возможность определения утечек и микроутечек, не возмущая при этом течения. 3 н. и 9 з.п. ф-лы, 4 ил.

Реферат

Предлагаемое изобретение относится к области потребляющих жидкость установок, например установок распределения хозяйственно-питьевой воды в жилых помещениях или в сетях распределения к жилым помещениям.

В таких установках часто случается так, что потребление воды может быть сильно завышенным по отношению к потребностям пользователей по причине утечек или микроутечек, являющихся следствием обычно невидимых повреждений трубопроводов, уплотнительных прокладок и кранов. Такие потери воды порождают денежные потери как на входе вследствие бесполезности обработки воды, которая утрачивается, так и на выходе, для пользователей этих установок.

В патентном документе US 4735231 описано устройство детектирования течений через электроклапан, в котором сигналы, исходящие от единственного датчика давления, располагающегося за электроклапаном, направляются в электронный контур, который содержит множество хронометров, запускаемых селективным образом для того, чтобы вывести из них, в соответствии с определенной программой, существование больших утечек или малых утечек.

В патентном документе US 2002/0148515 описан электроклапан, который содержит механические органы, выполненные с возможностью перемещаться в зависимости от утечек, причем эти перемещения, в то же время, детектируются для того, чтобы вывести из этого существование таких утечек.

Техническая задача предлагаемого изобретения состоит в том, чтобы контролировать условия течения в установках для того, например, чтобы иметь возможность определить, существуют ли течения, соответствующие утечкам или микроутечкам, не возмущая при этом течения, соответствующие потребностям пользователей.

Объектом предлагаемого изобретения является способ детектирования течения жидкости, в частности воды, в потребляющей установке, содержащей по меньшей мере одно средство открытия/закрытия для подачи жидкости, причем эту установку запитывают через входной трубопровод, оборудованный электроклапаном, датчиком давления, размещенным перед этим электроклапаном, выпоненным с возможностью выдавать сигнал давления (Pam) на входе, и датчиком давления, размещенным после этого электроклапана, выполненным с возможностью выдавать сигнал давления на выходе.

Предлагаемый способ может включать вычисление разности между величиной сигнала давления (Pam) на входе и величиной сигнала давления на выходе, и сравнение этой разности с по меньшей мере одним порогом срабатывания.

Предлагаемый способ может быть таким, что, когда разность давления становится равной или превышающей порог срабатывания, вырабатывают управляющий сигнал на открытие электроклапана; когда разность давления становится равной или меньшей порога срабатывания, вырабатывают управляющий сигнал на закрытие электроклапана, и вырабатывают сигнал течения в зависимости от упомянутой разности давления.

Сигнал течения может быть выработан в зависимости от управляющего сигнала на открытие и управляющего сигнала на закрытие электроклапана.

Когда разность давления становится равной или превышающей порог срабатывания, упомянутый управляющий сигнал на открытие электроклапана может быть выдан немедленно.

Когда разность давления становится равной или меньшей порога срабатывания, может быть выработан сигнал на закрытие электроклапана, а упомянутый управляющий сигнал на закрытие электроклапана может отличаться на предварительно определенную задержку по времени по отношению к этому сигналу на закрытие.

Величина порога срабатывания, порождающая сигнал на открытие, может быть более высокой, чем величина порога срабатывания, порождающая сигнал на закрытие.

Выработанный сигнал течения может представлять собой период, отделяющий управляющий сигнал на закрытие и последующий управляющий сигнал на открытие электроклапана.

Объектом предлагаемого изобретения также является способ детектирования течения жидкости, в частности воды, в потребляющей установке, содержащей по меньшей мере одно средство открытия/закрытия для подачи жидкости, причем эту установку запитывают жидкостью через входной трубопровод, оборудованный электроклапаном, порождающим потерю напора, датчиком давления, размещенным перед электроклапаном, выполненным с возможностью выдавать сигнал давления на входе, и датчиком давления, размещенным за этим электроклапаном, выполненным с возможностью выдавать сигнал давления на выходе.

Этот способ может включать вычисление разности между величиной сигнала давления на входе и величиной сигнала давления на выходе и сравнение этой разности с по меньшей мере одним порогом срабатывания.

Этот способ может быть таким, что, когда разность давления становится равной или превышающей порог срабатывания, вырабатывают сигнал на открытие электроклапана, и управляющий сигнал на открытие электроклапана выдают немедленно, а когда разность давления становится равной или меньшей порога срабатывания, вырабатывают сигнал на закрытие, и управляющий сигнал на закрытие электроклапана выдают после задержки по времени, и, когда период между сигналом на закрытие и последующим сигналом на открытие меньше предварительно определенной задержки, вырабатывают сигнал течения.

Величина порога срабатывания, порождающего сигнал открытия, может быть более высокой, чем величина порога срабатывания, порождающего сигнал закрытия.

Периоды между, соответственно, управляющими сигналами на закрытие и последующими управляющими сигналами на открытие электроклапана могут быть запомнены.

Эти запомненные периоды могут быть сравнены, и когда предварительно определенное количество последовательных периодов оказывается равным отклонению, вырабатывают предупреждающий сигнал.

Когда после управляющего сигнала на открытие не следует управляющий сигнал на закрытие, через предварительно определенную предохранительную задержку может быть выдан предохранительный управляющий сигнал на закрытие электроклапана.

Объектом предлагаемого изобретения также является устройство детектирования течения жидкости, в частности воды, в потребляющей установке, содержащей по меньшей мере одно средство открытия/закрытия для подачи жидкости и запитываемой через входной трубопровод.

Предлагаемое устройство может содержать электроклапан, порождающий потерю напора, датчик давления, размещенный перед электроклапаном и выполненный с возможностью выдавать сигнал давления на входе, датчик давления, размещенный за электроклапаном и выполненный с возможностью выдавать сигнал давления на выходе, и средства управления, выполненные с возможностью управления электроклапаном между закрытым положением и открытым положением в зависимости от разности между величиной сигнала давления на входе и величиной сигнала давления на выходе и выполненные с возможностью выдавать сигнал течения в зависимости от упомянутой разности.

Предлагаемое изобретение будет лучше понято при рассмотрении потребляющей воду установки и способа ее функционирования, описанных ниже в качестве не являющихся ограничительными примеров, проиллюстрированных при помощи приведенных в приложении чертежей, среди которых:

- Фиг.1 представляет собой схему установки, оборудованной устройством детектирования течения;

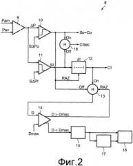
- Фиг.2 представляет собой электронную схему устройства детектирования течения;

- Фиг.3 представляет собой диаграмму способа функционирования устройства детектирования течения;

- Фиг.4 представляет собой диаграмму другого способа функционирования устройства детектирования течения.

На фиг.1 представлена установка 1, потребляющая жидкость, например воду, содержащая входной трубопровод 2 и средства открытия/закрытия, ручные или управляемые, позволяющие обеспечить отбор воды, поступающей из входного трубопровода 2, по желанию пользователя. Средства открытия/закрытия представляют собой, например, краны 3.

Входной трубопровод 2 оборудован устройством 4 детектирования течения, выполненным с возможностью идентифицировать, непосредственно или косвенно, различные типы течения жидкости в потребляющей установке 2 для того, в частности, чтобы детектировать микроутечки жидкости, связанные, например, с повреждением этой установки, по отношению к намеренному отбору.

Устройство 4 детектирования течения содержит установленные на входном трубопроводе 1 электроклапан 5, датчик давления 6, установленный перед этим электроклапаном 5 и выполненный с возможностью выдавать сигнал давления Pam на входе, и датчик давления 7, установленный за электроклапаном 5 и выполненный с возможностью выдавать сигнал давления Pav на выходе.

Электроклапан 5 выбирается таким образом, чтобы порождать такую потерю напора, чтобы в том случае, когда протекает жидкость, величина сигнала давления Pav на выходе была меньшей, чем величина сигнала давления Pam на входе.

Как это показано на фиг.2, устройство 4 детектирования течения дополнительно содержит электронную схему 8, выполненную с возможностью обрабатывать сигналы Pam и Pav, поступающие с датчиков 6 и 7 давления, и выдавать управляющие сигналы электроклапана 5 и сигналы детектирования течения, такие как микроутечки или значительные утечки.

Электронная схема 8 содержит компаратор 9, который выдает сигнал ΔР, соответствующий разности между величиной сигнала давления Pam на входе и величиной сигнала давления Pav на выходе.

Электронная схема 8 также содержит компаратор 10, который принимает сигнал ΔР и который выдает сигнал So на открытие электроклапана 5 в том случае, когда этот сигнал ΔР выше предварительно определенного порога SΔPo срабатывания на открытие. Этот сигнал So формирует управляющий сигнал Со, непосредственно передаваемый на электроклапан 5 для того, чтобы обеспечить его переход в открытое состояние. В соответствии с вариантом реализации управляющий сигнал Со может быть и смещен по отношению к сигналу Sf.

Электронная схема 8 содержит компаратор 11, который также принимает сигнал ΔР и который выдает сигнал Sf на закрытие электроклапана 5 в том случае, когда этот сигнал ΔР меньше предварительно определенного порога SΔPf срабатывания на закрытие.

Предварительно определенный порог SΔPf срабатывания на закрытие предпочтительным образом меньше предварительно определенного порога SΔPo срабатывания на открытие.

Электронная схема 8 содержит устройство 12 задержки по времени, которое принимает сигнал Sf и который выдает управляющий сигнал Cf, смещенный на предварительно определенный период задержки по времени Δt. Этот управляющий сигнал Cf передается на электроклапан 5 для того, чтобы обеспечить его переход в закрытое состояние и его удержание в этом состоянии.

Устройство 4 детектирования течения выполнено с возможностью функционировать описанным ниже образом.

Случай 1. Краны 3 закрыты (никакого отбора не требуется) и установка 1 не имеет утечек или микроутечек.

Электроклапан 5 находится в закрытом состоянии (OFF). Величина сигнала давления Pam на входе и величина сигнала давления Pav на выходе, равны или уравновешены таким образом, что сигнал ΔP равен нулю. При этом ничего не происходит.

Случай 2. Пользователь осуществляет намеренный отбор. Этот случай проиллюстрирован на фиг.3.

Электроклапан 5 находится в закрытом состоянии (OFF).

В том случае, когда пользователь открывает любой один из кранов 3, величина сигнала давления Pav на выходе падает по отношению к величине сигнала давления Pam на входе. После того как величина сигнала ΔP достигает или становится выше порога SΔPo срабатывания на открытие, компаратор 10 выдает управляющий сигнал Со, который передается в электроклапан 5 для того, чтобы обеспечить его немедленный перевод в открытое состояние (ON) и подать воду.

Поскольку намеренный отбор продолжается, то есть поскольку величина сигнала ΔP ниже порога SΔPf срабатывания на закрытие по причине потери напора, присущей электроклапану 5, этот электроклапан остается в открытом состоянии и вода подается.

В том случае, когда пользователь закрывает кран 3 (больше ему никакой намеренный отбор не требуется), величина сигнала давления Pav на выходе снова возрастает по отношению к величине сигнала давления Pam на входе. В том случае, когда величина сигнала ΔP ниже порога SΔPf срабатывания на закрытие, компаратор 11 выдает сигнал Sf в устройство 12 задержки по времени.

Если никакой отбор не требуется на протяжении задержки по времени Δt, устройство 12 задержки по времени выдает, по окончании задержки по времени Δt, управляющий сигнал Cf в электроклапан 5 для того, чтобы обеспечить его перевод в закрытое состояние (OFF).

Если отбор требуется на протяжении задержки по времени Δt, величина сигнала разности давления ΔР становится выше порога SΔPo срабатывания на открытие. При этом электроклапан 5 остается в открытом состоянии (ON) для того, чтобы обеспечивать этот отбор, и компаратор 10 выдает сигнал сброса на ноль устройства 12 задержки по времени. Задержка по времени Δt позволяет исключить последовательные открытия/закрытия электроклапана 5 для относительно близких запросов на отбор, происходящих на протяжении этого периода времени задержки.

Случай 3. Краны 3 закрыты (никакого отбора не требуется), но установка 1 подвергается воздействию утечки или микроутечки. Этот случай проиллюстрирован на фиг.4.

Электроклапан 5 находится в закрытом состоянии (OFF).

Под действием утечки или микроутечки величина сигнала давления Pav на выходе постепенно падает по отношению к величине сигнала давления Pam на входе. В том случае, когда величина сигнала ΔP разности давления достигает или становиться выше порога SΔPo срабатывания на открытие, компаратор 10 выдает управляющий сигнал Со, который передается в электроклапан 5 для того, чтобы обеспечить его немедленный перевод в открытое состояние (ON).

Поскольку краны 3 закрыты, величина сигнала давления Pav на выходе снова возрастает по отношению к величине сигнала давления Pam на входе. В том случае, когда величина сигнала ΔP разности давления становится ниже порога SΔPf срабатывания на закрытие, компаратор 11 выдает сигнал Sf в устройство 12 задержки по времени. По окончании задержки по времени Δt устройство 12 задержки по времени выдает управляющий сигнал Cf в электроклапан 5 для того, чтобы обеспечить его перевод в закрытое состояние (OFF).

Поскольку микроутечка по своей природе присутствует всегда, описанный выше цикл повторяется.

Если в какой-либо момент времени в одном или в нескольких последовательных описанных выше циклах отбор требуется путем открытия крана 3, осуществляемый в данный момент цикл прерывается и устройство 4 детектирования течения переводится в режим функционирования в соответствии с описанным выше случаем 2. При этом новый цикл будет запускаться при поступлении управляющего сигнала на закрытие электроклапана 5.

Поскольку расходы утечки или микроутечки обычно являются определенно меньшими, чем нормальные расходы при отборе, они не возмущают нормальное функционирование в соответствии со случаем 2. Они реально воздействуют на давление Pav на выходе, уменьшая его, только в том случае, когда электроклапан 5 находится в закрытом состоянии.

Электронная схема 8 дополнительно содержит хронометр 13, который приводится в действие при помощи управляющего сигнала Cf на закрытие электроклапана 5, выдаваемого устройством 12 задержки по времени, и который останавливается при помощи управляющего сигнала Со на открытие этого электроклапана 5. Таким образом, этот хронометр 13 выдает величины периода D, которые отделяют переходы в закрытое состояние и последующие переходы в открытое состояние (ON) электроклапана 5.

Эти величины периода D выдаются в компаратор 14, подвергаясь сравнению с эталонной величиной периода Dmax.

Когда величина периода D превышает эталонную величину периода Dmax, сигнал обнуления передается в хронометр 13. Это означает, что никакой намеренный отбор не был затребован на протяжении этого периода D и что не существует микроутечки, которая может быть квалифицирована как таковая.

Когда величина периода D оказывается меньшей, чем эталонная величина периода Dmax, это означает, что существует течение через электроклапан 5 в результате намеренного отбора и/или в результате микроутечки. Эта величина периода D регистрируется в регистре сравнения 15 в качестве величины Dn.

Регистр 15 выполнен с возможностью сравнения запомненных величин периодов Dn.

Если величины периода Dn являются весьма изменяющимися, это означает, что нормальным образом имеют место намеренные отборы.

Если же, напротив того, регистр 15 выявляет некоторое количество n последовательных величин периода Dn, которые являются одинаковыми или же представляют между собой предварительно определенное отклонение и, говоря более конкретно, малое предварительно определенное отклонение, это означает, что n циклов описанного выше случая 3 осуществляются последовательно и что имеет место утечка или микроутечка. При этом регистр 15 выдает предупреждающий сигнал Sa на средство сигнализации 16 адаптированной формы, например на экран и/или в форме звукового сигнала. Этот регистр 15 представляет собой, например, регистр со смещением, который сохраняет в памяти только n последних последовательных величин периода Dn.

Здесь можно отметить, что отсутствует возможность детектирования утечки или микроутечки до тех пор, пока электроклапан 5 открыт или остается открытым в соответствии с описанным выше случаем 2.

Электронная схема 8 дополнительно может содержать вычислитель 17.

Зная характеристики расхода через электроклапан 5 и располагая количеством n последовательных величин периода D, вычислитель 17 может рассчитать расход утечки или микроутечки и выдать эту величину, например, в средство сигнализации 16. Располагая расходом утечки или микроутечки и запрограммированной стоимостью воды, вычислитель 17 дополнительно может выдавать стоимость потерь воды, например, в денежном выражении в расчете на день или на месяц.

Электронная схема 8 дополнительно может содержать хронометр (или устройство 18 задержки по времени), запускаемый сигналом So (Со) и обнуляемый сигналом Sf (или сигналом Cf). Если сигнал Sf (или сигнал Cf) не выдается в хронометр 18 к моменту окончания предохранительного периода Dsec, более продолжительного, чем период Dmax, хронометр 18 выдает предохранительный сигнал Sfsec в электроклапан 5 для того, чтобы обеспечить его окончательное закрытие. Это означает, что существует значительная и продолжительная утечка, являющаяся следствием, например, оставления пользователем по забывчивости крана 3 в открытом состоянии или значительного повреждения установки 1. Это состояние предохранительного закрытия выдается в адаптированной форме в средство сигнализации 16. При этом вмешательство является обязательным для того, чтобы запустить устройство 4 выявления в нормальный режим работы.

Из сказанного выше следует, что функционирование устройства 4 детектирования может быть зависящим от отклонений между величинами давлений Pam и Pav, но независимым от их фактических величин, которые могут изменяться с течением времени. Тем не менее, в соответствии с вариантом реализации можно будет считать, что величина давления Pam на входе является фиксированной таким образом, чтобы датчик давления на входе можно было исключить. При этом величина давления Pam на входе может представлять собой эталонную величину, выдаваемую компаратору 9.

Электроклапан 5 может быть выбран нормально открытым, нормально закрытым или имеющим два устойчивых положения.

В соответствии с примером реализации, который не является ограничительным, могут быть приняты следующие значения упомянутых величин.

Величина сигнала задержки по времени Δt может быть заключена в диапазоне между 0,1 минуты и 15 минут.

Эталонная величина периода Dmax может доходить по меньшей мере до 10 секунд.

Величина предохранительного периода Dsec может быть заключена между 15 минутами и 3 часами.

Количество n последовательных величин периода Dn, равных или таких, которые представляют между собой предварительно определенное отклонение, обеспечивающее включение предупреждающего сигнала, может быть заключено между 5 и 50.

Отклонение между последовательными величинами периода Dn, обеспечивающее выдачу предупреждающего сигнала, может доходить по меньшей мере до 15%.

Устройство 4 детектирования течения при этом может быть выполнено с возможностью детектировать микроутечки, начиная от нескольких капель в минуту.

Кроме того, устройство 4 детектирования течения может быть оборудовано средством, например кнопкой для временного приостановления контроля течения, намеренно переводя электроклапан 5 в открытое состояние для того, чтобы, например, удовлетворить продолжительную потребность в воде. Повторный запуск в работу контроля течения, как об этом уже было сказано в предшествующем изложении, может быть осуществлен предпочтительным образом автоматически по окончании предварительно определенного периода времени, например,продолжительного периода, или же под действием некоторого средства, например кнопки.

Установка 1 дополнительно может быть оборудована обходным трубопроводом, выполненным с возможностью накоротко замкнуть электроклапан 5, причем этот обходной трубопровод может быть снабжен ручным клапаном для того, чтобы иметь возможность запитывать краны 3 в том случае, когда устройство 4 детектирования течения будет заблокировано или окажется неисправным.

В варианте исполнения, описанном выше со ссылками на приведенные в приложении фигуры, давление Pam на входе, которое образует эталонную величину давления, переменную, в случае необходимости, если это давление на входе изменяется, может быть заменено на другое эталонное давление, такое, например, как фиксированная величина давления или величина давления на выходе, измеренная при помощи датчика 7 давления на выходе непосредственно после каждого закрытия электроклапана и запомненная, без изменения описанного выше функционирования. В этих случаях датчик 6 давления на входе может быть исключен.

1. Способ детектирования течения жидкости, в частности воды, в потребляющей установке, содержащей по меньшей мере одно средство (3) открытия/закрытия для подачи жидкости, причем эту установку запитывают жидкостью через входной трубопровод (2), оборудованный электроклапаном (5), датчиком (6) давления, размещенным перед электроклапаном, выполненным с возможностью выдавать сигнал давления (Pam) на входе, и датчиком (7) давления, размещенным за электроклапаном, выполненным с возможностью выдавать сигнал давления (Pav) на выходе, причем этот способ включает:- вычисление разности (ΔP) между величиной сигнала давления (Pam) на входе и величиной сигнала давления (Pav) на выходе,- и сравнение этой разности (ΔP) с по меньшей мере одним порогом срабатывания (SΔPo, SΔPf),и способ, в соответствии с которым:- когда упомянутая разность (ΔP) давления становится равной или превышающей порог (SΔPo) срабатывания, вырабатывают управляющий сигнал (Co) на открытие электроклапана (5);- когда упомянутая разность (ΔP) давления становится равной или меньшей порога (SΔPf) срабатывания, вырабатывают управляющий сигнал (Cf) на закрытие электроклапана (5),- и сигнал (D) течения вырабатывают в зависимости от упомянутой разности (ΔP) давления.

2. Способ по п.1, в котором сигнал (D) течения вырабатывают в зависимости от управляющего сигнала (Co) на открытие и от управляющего сигнала (Cf) на закрытие электроклапана (5).

3. Способ по п.1, в котором, когда разность (ΔP) давления становится равной или превышающей порог (SΔPo) срабатывания, упомянутый управляющий сигнал (Co) на открытие электроклапана (5) выдают немедленно.

4. Способ по п.1, в котором, когда разность (ΔP) давления становится равной или меньшей порога (SΔPf) срабатывания, вырабатывают сигнал (Sf) на закрытие электроклапана (5), а управляющий сигнал (Cf) на закрытие электроклапана (5) отличается на предварительно определенную задержку по времени (Δt) по отношению к этому сигналу (Sf) на закрытие.

5. Способ по п.1, в котором величина порога (SΔPo) срабатывания, порождающая сигнал (So) на открытие, является более высокой, чем величина порога (SΔPf) срабатывания, порождающая сигнал (Sf) на закрытие.

6. Способ по п.1, в котором выработанный сигнал (D) течения представляет собой период, отделяющий управляющий сигнал (Cf) на закрытие и последующий управляющий сигнал (Со) на открытие электроклапана (5).

7. Способ детектирования течения жидкости, в частности воды, в потребляющей установке, содержащей по меньшей мере одно средство (3) открытия/закрытия для подачи жидкости, причем эту установку запитывают через входной трубопровод (2), оборудованный электроклапаном (5), порождающим потерю напора, датчиком (6) давления, размещенным перед электроклапаном, выполненным с возможностью выдавать сигнал (Pam) давления на входе, и датчиком (7) давления, размещенным за электроклапаном, выполненным с возможностью выдавать сигнал (Pav) давления на выходе, причем этот способ включает:- вычисление разности (ΔP) между величиной сигнала (Pam) давления на входе и величиной сигнала (Pav) давления на выходе,- сравнение этой разности (ΔP) с по меньшей мере одним порогом (SΔPo, SΔPf) срабатывания,и в соответствии с этим способом:- когда разность (ΔP) давления становится равной или превышающей порог (SΔPo) срабатывания, вырабатывают сигнал (So) на открытие электроклапана, и управляющий сигнал (Со) на открытие электроклапана (5) выдают немедленно,- когда разность (ΔP) давления становится равной или меньшей, чем порог (SΔPf) срабатывания, вырабатывают сигнал (Sf) на закрытие электроклапана (5) и управляющий сигнал (Cf) на закрытие электроклапана (5) выдают после задержки по времени (Δt),- и когда период (D) между сигналом (Cf) на закрытие и последующим сигналом (Со) на открытие является меньшим, чем предварительно определенная задержка (Dmax), вырабатывают сигнал (D) течения.

8. Способ по п.7, в котором величина порога (SΔPo) срабатывания, порождающего сигнал (So) на открытие, является более высокой, чем величина порога (SΔPf) срабатывания, порождающего сигнал (Sf) на закрытие.

9. Способ по п.7, в котором периоды (Dn) между, соответственно, управляющими сигналами (Cf) на закрытие и последующими управляющими сигналами (Со) на открытие электроклапана (5) запоминают.

10. Способ по п.9, в котором упомянутые запомненные периоды сравнивают, и когда предварительно определенное количество (n) последовательных периодов (Dn) является равным отклонению, вырабатывают предупреждающий сигнал (Sa).

11. Способ по п.7, в котором, когда за управляющим сигналом (So, Co) на открытие не следует управляющий сигнал (Sf, Cf) на закрытие через предварительно определенную предохранительную задержку, выдают предохранительный управляющий сигнал (Cfsec) на закрытие электроклапана (5).

12. Устройство детектирования течения жидкости, в частности воды, в потребляющей установке (1),содержащей по меньшей мере одно средство (3) открытия/закрытия для подачи жидкости и запитываемой через входной трубопровод (2), содержащее:- электроклапан (5), порождающий потерю напора,- датчик (6) давления, размещенный перед электроклапаном и выполненный с возможностью выдавать сигнал давления (Pam) на входе,- датчик (7) давления, размещенный за электроклапаном и выполненный с возможностью выдавать сигнал давления (Pav) на выходе,- средства (8) управления, выполненные с возможностью управления электроклапаном между закрытым положением и открытым положением в зависимости от разности между величиной сигнала давления (Pam) на входе и величиной сигнала давления (Pav) на выходе, и выполненные с возможностью выдавать в зависимости от упомянутой разности сигнал течения.