Способ работы контрольно-кассовой машины с функцией передачи информации на сервер оператора фискальных данных и сервера оператора фискальных данных при отключении и восстановлении связи

Иллюстрации

Показать все

Изобретение относится к работе контрольно-кассовой машины с функцией передачи информации на сервер 3 оператора фискальных данных и сервера оператора фискальных данных при отключении и восстановлении связи. Технический результат состоит в повышении уровня защиты данных о денежных расчетах. В способе формируют информацию из данных о наличных денежных расчетах и/или расчетах с использованием платежных карт и номере каждого кассового чека и сохранения информации в памяти контрольно-кассовой машины 1. При восстановлении связи по каналам связи 2 контрольно-кассовая машина 1 направляет последовательно на сервер 3 оператора фискальных данных данные о наличных денежных расчетах, номере каждого чека и идентификатор контрольно-кассовой машины. Сервер 3 проверяет идентификатор контрольно-кассовой машины 1 с последующим принятием решения о разрешении или запрете доступа к серверу 3. При разрешении доступа к серверу 3 генерирует уникальный код каждого чека сервером 3 и сохраняет данные о наличных денежных расчетах, идентификатор контрольно-кассовой машины и уникального кода чека по каждому чеку в оперативной базе данных 4. После этого передает уникальный код каждого чека от сервера 3 по каналам связи 2 к контрольно-кассовой машине. При отключении связи могут подать звуковой сигнал и/или печатать текст на экране контрольно-кассовой машины. 1 з.п. ф-лы, 2 ил.

Реферат

Изобретение относится к системам обработки данных о наличных денежных расчетах и/или расчетах с использованием платежных карт, включающим несколько электронных контрольно-кассовых машин, взаимодействующих с центральным устройством для обработки информации-оператора фискальных данных.

Известен способ контроля за выручкой электронных кассовых аппаратов, основанный на регистрации информации и ее накоплении посредством блока фискальной памяти с исключением возможности ее изменения, передачи информации по каналу связи в энергонезависимое переносное запоминающее устройство (патент РФ №2106015, G07G 1/00, G07G 1/12, 1998 год). Известный способ не обеспечивает беспрерывную передачу данных о выручке в энергонезависимое переносное запоминающее и тем более не решается задача передачи данных о выручке при отключении и восстановлении связи. Ближайший аналог не обнаружен.

В основу изобретения поставлена задача создания способа работы контрольно-кассовой машины с функцией передачи информации на сервер оператора фискальных данных и сервера оператора фискальных данных при отключении и восстановлении связи, при выполнении которого обеспечивается защищенность базы данных о денежных расчетах.

Технический результат, на достижение которого направлено заявленное изобретение, состоит в повышении уровня защиты данных о денежных расчетах при отключении и восстановлении связи за счет того, что при отключении связи обеспечивается сохранение данных о наличных денежных расчетах и/или расчетах с использованием платежных карт на контрольно-кассовых машинах и при восстановлении связи обеспечивается беспрерывная передача данных о наличных денежных расчетах и/или расчетах с использованием платежных карт на сервер оператора фискальных данных.

Ниже перечислены понятия, используемые в следующем смысле.

Кассовый чек - первичный учетный документ, выполненный контрольно-кассовой машиной в момент оплаты товара (работы, услуги) на бумажном носителе и/или в форме электронного документа, подтверждающий факт осуществления между пользователем и покупателем (клиентом) наличного денежного расчета и/или расчета с использованием платежных карт, содержащий сведения об этих расчетах.

Контрольно-кассовая машина с функцией передачи информации - это счетно-суммирующее, вычислительное устройство, предназначенное для регистрации или учета денежных расчетов при приобретении товаров или оказание услуг, и обеспечивающее хранение информации по указанным расчетам при выполнении торговых операций или оказание услуг без создания защищенных фискальных данных, то есть без фискальной памяти, а также обеспечивающее передачу указанной информации в неизменном электронном виде на сервер оператора фискальных данных.

Оператор фискальных данных - юридическое лицо, имеющее право на обработку фискальных данных, имеющее соответствующие технические средства и самостоятельно осуществляющее обработку фискальных данных.

Обработка фискальных данных - любое действии (операция) или совокупность действий (операций), совершаемых с использованием средств автоматизации с информацией о наличных денежных расчетах и/или расчетах с использованием платежных карт, включая сбор, запись, систематизацию, накопление, хранение в неизменном виде, извлечение, исключая изменение, обезличивание, блокирование, удаление и уничтожение фискальных данных и информации о наличных денежных расчетах и/или расчетах с использованием платежных карт.

Наличные денежные расчеты - произведенные с использованием средств наличного платежа расчеты за приобретенные товары, выполненные работы, оказанные услуги.

Фискальные данные - информация о наличных денежных расчетах и/или расчетах с использованием платежных карт, с присоединенным к ней уникальным кодом чека.

Уникальный код чека - информация, созданная в результате преобразования сведений о наличных денежных расчетах и/или расчетах с использованием платежных карт, которая обеспечивает достоверность и некорректируемость информации о таких расчетах.

Пользователь - лицо, применяющее контрольно-кассовую машину при осуществлении наличных денежных расчетов и/или расчетов с использованием платежных карт с покупателем (клиентом) в случаях продажи товаров, выполнения работ или оказания услуг.

Для достижения указанного выше технического результата способ работы контрольно-кассовой машины с функцией передачи информации на сервер оператора фискальных данных и оператора фискальных данных при отключении и восстановлении связи, включающий при отключении связи формирование информации из данных о денежных расчетах и номере каждого кассового чека и сохранение их в памяти контрольно-кассовой машины, при восстановлении связи по каналам связи контрольно-кассовая машина с функцией передачи информации направляет последовательно на сервер оператора фискальных данных данные о наличных денежных расчетах, номере каждого чека и идентификатор контрольно-кассовой машины, проверку сервером идентификатора контрольно-кассовой машины с последующим принятием решения о разрешении и запрете доступа к серверу, при разрешении доступа к серверу генерация уникального кода каждого чека сервером и сохранение данных о денежных расчетах, идентификатора контрольно-кассовой машины и уникального кода чека по каждому чеку в оперативной базе данных сервера, передачу уникального кода каждого чека от сервера по каналам связи к контрольно-кассовой машине.

При отключении связи формирование информации из данных о денежных расчетах и номере каждого кассового чека и сохранение информации в памяти контрольно-кассовой машины, при восстановлении связи по каналам связи контрольно-кассовая машина с функцией передачи информации направляет последовательно на сервер оператора фискальных данных данные о денежных расчетах, номер каждого чека и идентификатор контрольно-кассовой машины, проверка сервером идентификатора контрольно-кассовой машины с последующим принятием решения о разрешении и запрете доступа к серверу, при разрешении доступа к серверу генерация уникального кода каждого чека сервером и сохранение данных о денежных расчетах, идентификатора контрольно-кассовой машины и уникального кода чека по каждому чеку в оперативной базе данных сервера, передача уникального кода каждого чека от сервера по каналам связи к контрольно-кассовой машине позволяют повысить уровень защиты данных о денежных расчетах при отключении и восстановлении связи за счет того, что при отключении связи обеспечивает сохранение данных о наличных денежных расчетах и/или расчетах с использованием платежных карт на контрольно-кассовых машинах и при восстановлении связи обеспечивает беспрерывную передачу данных о наличных денежных расчетах и/или расчетах с использованием платежных карт на сервер оператора фискальных данных.

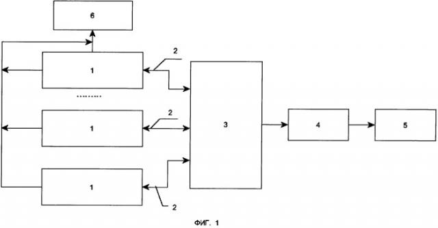
На фиг. 1 изображена функциональная схема системы обработки данных о наличных денежных расчетах и/или расчетах с использованием платежных карт на сервере оператора фискальных данных при работе контрольно-кассовых машин с функцией передачи информации и сервера оператора фискальных данных при отключении и восстановлении связи; на фиг. 2 - блок-схема алгоритма работы системы обработки данных о наличных денежных расчетах и/или расчетах с использованием платежных карт на сервере оператора фискальных данных при работе контрольно-кассовых машин с функцией передачи информации и сервера оператора фискальных данных при отключении и восстановлении связи.

Система обработки данных о наличных денежных расчетах и/или расчетах с использованием платежных карт содержит контрольно-кассовые машины (ККМ) 1 с функцией передачи информации, соединенные каналами связи 2 с сервером 3 оператора фискальных данных, в состав которого входит оперативная база данных (ОБД) 4 и зашифрованная система хранения данных (ЗСХД) 5.

Система работает в режиме без отключения и восстановления связи следующим образом и осуществляет способ обработки данных о наличных денежных расчетах и/или расчетах с использованием платежных карт на сервере оператора фискальных данных при работе контрольно-кассовых машин с функцией передачи информации и сервера оператора фискальных данных.

Направляет с каждой контрольно-кассовой машины 1 с функцией передачи информации данные о наличных денежных расчетах и/или расчетах с использованием платежных карт для каждого кассового чека и идентификатор контрольно-кассовой машины с функцией передачи информации по каналам связи 2 на сервер 3 оператора фискальных данных. Сервер 3 оператора фискальных данных для каждой контрольно-кассовой машины 1 проверяет идентификатор контрольно-кассовой машины, сверяя его с идентификатором контрольно-кассовой машины, сохраненным в памяти, проверяя его валидность с последующим принятием решения о разрешении или запрете доступа к серверу 3 оператора фискальных данных. При разрешении доступа к серверу 3 оператора фискальных данных осуществляется генерация уникального кода каждого чека сервером 3 оператора фискальных данных и сохранение данных о наличных денежных расчетах и/или расчетах с использованием платежных карт, идентификатора контрольно-кассовой машины и уникального кода чека в оперативной базе данных 4 сервера 3 оператора фискальных данных. Для удовлетворения требования неизменности данных кассового чека применена генерация криптографического проверочного кода с использованием криптографического преобразования в соответствии с ГОСТ 28147-89 в режиме выработки имитовставки.

Далее осуществляется передача уникального кода каждого кассового чека от сервера 3 оператора фискальных данных по каналам связи 2 к каждой контрольно-кассовой машине 1. После этого осуществляется считывание по каждому чеку данных о наличных денежных расчетах и/или расчетах с использованием платежных карт, идентификатора контрольно-кассовой машины 1 и уникального кода чека из оперативной базы данных 4. Формируется криптографический проверочный код, подписывается информация о наличных денежных расчетах и/или расчетах с использованием платежных карт, идентификаторе контрольно-кассовой машины 1 и уникальном коде чека криптографическим проверочным кодом с образованием фискальных данных. После этого осуществляется шифрование фискальных данных и сохранение в зашифрованной системе сохранения данных 5.

Система, реализующая способ при отключении и восстановлении связи, работает следующим образом и осуществляет способ работы контрольно-кассовой машины с функцией передачи информации на сервер оператора фискальных данных при отключении и восстановлении связи.

Данный режим рассматривается как аварийный и предусмотрен для случаев, когда временно отсутствует связь контрольно-кассовой машины 1 с функцией передачи информации с сервером 3 оператора фискальных данных.

При отключении связи контрольно-кассовая машина 1 формирует информацию из данных о наличных денежных расчетах и/или расчетах с использованием платежных карт и номере каждого кассового чека и сохраняет их в памяти контрольно-кассовой машины 1.

При восстановлении связи контрольно-кассовая машина 1 с функцией передачи информации по каналам связи 2 направляет последовательно на сервер 3 оператора фискальных данных данные о наличных денежных расчетах и/или расчетах с использованием платежных карт, номере каждого кассового чека и идентификатор контрольно-кассовой машины 1. Сервер 3 оператора фискальных данных проверяет идентификатор контрольно-кассовой машины 1 с последующим принятием решения о разрешении или запрете доступа к серверу 3 оператора фискальных данных. При разрешении доступа к серверу 3 оператора фискальных данных осуществляется генерация уникального кода каждого кассового чека сервером 3 оператора фискальных данных и сохранение данных о наличных денежных расчетах и/или расчетах с использованием платежных карт, идентификатора контрольно-кассовой машины 1 и уникального кода кассового чека по каждому кассовому чеку в оперативной базе данных 4. Для удовлетворения требования неизменности данных кассового чека применена генерация криптографического проверочного кода с использованием криптографического преобразования в соответствии с ГОСТ 28147-89 в режиме выработки имитовставки.

Далее осуществляется передача уникального кода каждого кассового чека от сервера 3 оператора фискальных данных по каналам связи 2 к каждой контрольно-кассовой машине 1.

Контрольно-кассовая машина 1 может после отключения связи подавать звуковой сигнал и/или печатать текст на экране контрольно-кассовой машины 1. При печати кассового чека на нем должна быть пометка, что контрольно-кассовая машина работает без режима фискализации.

На фиг. 2 представлена блок-схема алгоритма работы контрольно-кассовой машины с функцией передачи информации на сервер оператора фискальных данных и сервера оператора фискальных данных при отключении и восстановлении связи. На фиг. 2 понятие "наличные денежные расчеты и и/или расчеты с использованием платежных карт" сокращено до "наличные денежные расчеты". При отключении связи контрольно-кассовая машина 1 с функцией передачи информации формирует информацию из данных о наличных денежных расчетах и/или расчетах с использованием платежных карт и номере каждого кассового чека и сохраняет их в памяти контрольно-кассовой машины 1.

При наличии кассовых чеков, сформированных в автономном режиме регулярно (например, раз в минуту) контрольно-кассовая машина 1 с функцией передачи информации пытается установить связь с сервером 3 оператора фискальных данных.

При восстановлении связи контрольно-кассовая машина 1 с функцией передачи информации соединяется с сервером 3 оператора фискальных данных и отправляет пакет с информацией о времени, в течение которого контрольно-кассовая машина 1 с функцией передачи информации находилась в автономном режиме. Также при восстановлении связи контрольно-кассовая машина 1 с функцией передачей информации направляет по каналам связи 2 на сервер 3 оператора фискальных данных последовательно один за другим данные о наличных денежных расчетах и/или расчетах с использованием платежных карт, номере каждого кассового чека, накопленные за время работы в аварийном режиме, и идентификатор контрольно-кассовой машины 1. Кассовые чеки идут строго в той последовательности, в которой они пробивались. Сервер 3 оператора фискальных данных проверяет идентификатор контрольно-кассовой машины с последующим принятием решения о разрешении или запрете доступа к серверу 3 оператора фискальных данных. При разрешении доступа к серверу 3 оператора фискальных данных осуществляют генерацию уникального кода каждого кассового чека сервером 3 оператора фискальных данных, сохраняя номера кассовых чеков, присвоенных контрольно-кассовыми машинами 1. Сервер 3 оператора фискальных данных сохраняет данные о наличных денежных расчетах и/или расчетах с использованием платежных карт, идентификатор контрольно-кассовой машины и уникальный код по каждому кассовому чеку в оперативной базе данных 4 сервера 3 оператора фискальных данных. Уникальный код каждого кассового чека передают от сервера 3 оператора фискальных данных по каналам связи 2 к контрольно-кассовой машине 1 с функцией передачи информации.

Контрольно-кассовая машина 1 может при отключении связи подавать звуковой сигнал и/или печатать текст на экране контрольно-кассовой машины.

Пример применения способа.

Способ работы контрольно-кассовой машины с функцией передачи информации на сервер оператора фискальных данных и сервера оператора фискальных данных при отключении и восстановлении связи включает при отключении связи формирование информации из данных о денежных расчетах и номере каждого кассового чека и сохранение информации в памяти контрольно-кассовой машины 1. При восстановлении связи по каналам связи 2 контрольно-кассовая машина 1 с функцией передачи информации направляет последовательно на сервер 3 оператора фискальных данных данные о денежных расчетах, номере каждого кассового чека и идентификатор контрольно-кассовой машины 1. Затем сервер 3 оператора фискальных данных осуществляет проверку идентификатора контрольно-кассовой машины с последующим принятием решения о разрешении или запрете доступа к серверу 3 оператора фискальных данных. При разрешении доступа к северу 3 оператора фискальных данных осуществляется генерация уникального кода каждого кассового чека сервером 3 оператора фискальных данных и сохранение данных о денежных расчетах, идентификатора контрольно-кассовой машины и уникального кода по каждому кассовому чеку в оперативной базе данных 4 сервера 3 оператора фискальных данных. После этого осуществляется передача уникального кода каждого кассового чека от сервера 3 оператора фискальных данных по каналам связи 2 к контрольно-кассовой машине 1.

Контрольно-кассовая машина 1 может после отключения связи подавать звуковой сигнал и/или печатать текст на экране контрольно-кассовой машины.

1. Способ работы контрольно-кассовой машины с функцией передачи информации на сервер оператора фискальных данных и сервера оператора фискальных данных при отключении и восстановлении связи, включающий при отключении связи формирование информации из данных о денежных расчетах и номере каждого кассового чека и сохранение информации в памяти контрольно-кассовой машины, при восстановлении связи по каналам связи контрольно-кассовая машина с функцией передачи информации направляет последовательно на сервер оператора фискальных данных данные о денежных расчетах, номер каждого чека и идентификатор контрольно-кассовой машины, проверку сервером идентификатора контрольно-кассовой машины с последующим принятием решения о разрешении или запрете доступа к серверу, при разрешении доступа к серверу генерация уникального кода каждого чека сервером и сохранение данных о денежных расчетах, идентификатора контрольно-кассовой машины и уникального кода чека по каждому чеку в оперативной базе данных сервера, передачу уникального кода каждого чека от сервера по каналам связи к контрольно-кассовой машине.

2. Способ работы по п. 1, отличающийся тем, что при отключении связи подают звуковой сигнал и/или печатают текст на экране контрольно-кассовой машины.