Сканирующее устройство и многофункциональное устройство, включающее в себя это устройство

Иллюстрации

Показать все

Изобретение относится к сканирующему устройству изображения с документа и к многофункциональному устройству, включающему в себя такое устройство. Техническим результатом является уменьшение дефекта подачи документов, вызванного погрешностью сборки, с помощью уменьшения количества элементов для образования пути подачи документов. Предложено сканирующее устройство, включающее: путь сканирования, в котором расположен сканирующий элемент для сканирования изображения с документа; путь ввода, в котором документ вводится в путь сканирования; путь вывода, в котором документ выводится после завершения сканирования документа в пути сканирования; и путь повторного ввода, который ответвляется от пути вывода таким образом, что документ, подаваемый вдоль пути вывода в направлении, противоположном направлению подачи документа, повторно вводится в путь ввода по завершении сканирования одной стороны документа; и главную раму, с которой объединены направляющие участки одной стороны пути ввода, пути вывода и пути повторного ввода. 2 н. и 11 з.п. ф-лы, 10 ил.

Реферат

Область техники

Настоящее изобретение относится к сканирующему устройству, которое сканирует изображение с документа, и к многофункциональному устройству, включающему в себя это устройство.

Уровень техники

Сканирующие устройства излучают свет на документ и принимают свет, отражающийся от документа, считывая тем самым изображение, сформированное в документе. В сканирующих устройствах используются определенные способы сканирования, такие как планшетный способ сканирования, при котором документ кладут в фиксированное положение, и изображение считывается в ходе перемещения сканирующего элемента, такого как датчик изображения контактного типа (CIS), устройство с зарядовой связью (CCD) или другое подобное ему устройство, способ сканирования с подачей документов, в котором сканирующий элемент установлен неподвижно, а документ перемещают, и комбинированный способ сканирования.

Сканирующие устройства могут представлять собой единственное устройство, а могут быть многофункциональными устройствами, объединенными с принтером, включающим в себя блок печати для печати изображения на листе бумаге, или объединенными с копировальной машиной.

Сканирующие устройства включают в себя множество элементов для формирования пути подачи, по которому подается документ, и для размещения привода, обнаруживающего документ, и датчика, приводимого в действие приводом. По мере увеличения количества компонентов для образования пути подачи путь подачи может стать менее равномерным, качество подачи документов может снизиться, а затраты на сборку могут увеличиться. Кроме того, по мере увеличения длины соединительных проводов для электрического соединения датчиков и блока управления затраты на изготовление возрастают.

Раскрытие сущности изобретения

Техническая задача

Согласно вариантам осуществления настоящего изобретения обеспечено сканирующее устройство, которое позволяет уменьшить дефект подачи документов, вызванный погрешностью сборки, с помощью уменьшения количества элементов для образования пути подачи документов, и многофункциональное устройство, включающее в себя сканирующее устройство.

Согласно вариантам осуществления настоящего изобретения также обеспечено сканирующее устройство, которое позволяет уменьшить длину соединительных проводов для электрического соединения датчиков и блока управления, и многофункциональное устройство, включающее в себя сканирующее устройство.

Решение задачи

Согласно одному из вариантов осуществления изобретения обеспечено сканирующее устройство, включающее в себя: путь сканирования, в котором расположен сканирующий элемент для сканирования изображения с документа; путь ввода, в котором документ вводят в путь сканирования; путь вывода, в котором документ выводится по завершении сканирования документа в пути сканирования; и путь повторного ввода, который ответвляется от пути вывода таким образом, что документ, подаваемый вдоль пути вывода в направлении, противоположном направлению подачи документа, повторно вводится в путь ввода по завершении сканирования одной стороны документа; и главную раму, с которой объединены направляющие участки одной стороны пути ввода, пути вывода и пути повторного ввода.

Главная рама может быть изготовлена посредством инжекционного формования пластика.

Концевая часть нижней направляющей пути повторного ввода, которая направлена к пути вывода, может быть расположена с уступом от концевой части нижней направляющей пути вывода, которая направлена к пути повторного ввода, таким образом, что документ, подаваемый вдоль пути вывода в направлении, противоположном направлению подачи документа, направляется в путь повторного ввода.

Сканирующее устройство может дополнительно включать в себя раму основания и верхнюю раму. Главная рама может быть расположена между рамой основания и верхней рамой. Главная рама может включать в себя нижний направляющий участок пути вывода для образования нижней направляющей пути вывода, нижний направляющий участок повторного ввода для образования нижней направляющей пути повторного ввода и нижний направляющий участок ввода для образования нижней направляющей пути ввода. Верхняя рама может включать в себя верхний направляющий участок, который обращен к нижнему направляющему участку повторного ввода и нижнему направляющему участку вывода и образует путь повторного ввода и путь вывода. Верхняя рама может дополнительно включать в себя верхний направляющий участок ввода, который обращен к нижнему направляющему участку ввода и образует путь ввода. Основание может включать в себя направляющий участок пути вывода для направления документа, который пропускают через путь сканирования в путь вывода. Концевая часть нижней направляющей пути повторного ввода, которая направлена к пути вывода, может быть расположена с уступом от концевой части нижней направляющей пути вывода, которая направлена к пути повторного ввода, таким образом, что документ, подаваемый вдоль пути вывода в направлении, противоположном направлению подачи документа, направляется в путь повторного ввода.

Главная рама может включать в себя прижимной элемент для прижатия документа к сканирующему элементу. Сканирующее устройство может дополнительно включать в себя окно сканирования, которое образует нижнюю направляющую пути сканирования. Прижимной элемент может быть обращен к окну сканирования и образовывать верхнюю направляющую пути сканирования.

Главная рама может включать в себя прижимной элемент для прижатия документа к сканирующему элементу, и прижимной элемент может быть расположен таким образом, что он обращен к окну сканирования в положении над сканирующим элементом так, что обеспечивается контакт документа с окном сканирования, и образует верхнюю направляющую пути сканирования.

Сканирующее устройство может дополнительно включать в себя по меньшей мере один привод, который поворачивается при контакте с подаваемым документом, и по меньшей мере один датчик документов для обнаружения поворота привода и генерации электрического сигнала. Упомянутый по меньшей мере один датчик документов может быть расположен в области за пределами области подачи документов в направлении ширины документа. Сканирующее устройство может дополнительно включать в себя блок управления для управления операцией подачи документа. Блок управления может быть расположен в области за пределами области подачи документов.

Согласно еще одному объекту настоящего изобретения обеспечено многофункциональное устройство, включающее в себя: вышеупомянутое сканирующее устройство и блок печати для печати изображения на листе бумаги.

Полезные эффекты изобретения

Согласно настоящему изобретению могут быть реализованы сканирующее устройство, которое может уменьшить дефект подачи документов, вызываемый погрешностью сборки, путем уменьшения количества компонентов для образования пути подачи документов, и многофункциональное устройство, включающее в себя сканирующее устройство. Кроме того, могут быть реализованы сканирующее устройство, которое позволяет уменьшить длину соединительных проводов для электрического соединения датчиков и блока управления, и многофункциональное устройство, включающее в себя сканирующее устройство.

Краткое описание чертежей

Вышеупомянутые и другие признаки и преимущества настоящего изобретения станут более очевидными посредством подробного описания примерных вариантов его осуществления со ссылкой на прилагаемые чертежи, на которых:

фиг. 1 - вид в разрезе пути подачи документов сканирующего устройства согласно варианту осуществления настоящего изобретения;

фиг. 2 - вид в разрезе узла подачи документов и узла обнаружения документов сканирующего устройства, проиллюстрированного на фиг. 1;

фиг. 3 иллюстрирует работу по отделению множества документов друг от друга посредством использования ролика для автоматической подачи документов (ADF) и разделительного элемента сканирующего устройства, представленного на фиг. 1;

фиг. 4 - вид в перспективе примера главной рамы сканирующего устройства, представленного на фиг. 1;

фиг. 5 иллюстрирует пример конструкции для направления документа в путь повторного ввода, чтобы выполнить двустороннее сканирование;

фиг. 6 и 7 - виды в перспективе узла обнаружения документов, представленного на фиг. 2;

фиг. 8 - вид в плане, иллюстрирующий положение, в котором находятся датчик документов и блок управления;

фиг. 9 - вид в разрезе конструкции многофункционального устройства согласно варианту осуществления настоящего изобретения; и

фиг. 10 - вид в разрезе, иллюстрирующий положение, в котором узел автоматической подачи документов повернут таким образом, чтобы выполнить планшетное сканирование посредством использования многофункционального устройства, проиллюстрированного на фиг. 9.

Лучший вариант осуществления изобретения

Теперь настоящее изобретение будет описано более полно со ссылкой на прилагаемые чертежи, на которых показаны примеры вариантов осуществления изобретения.

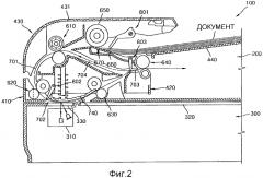
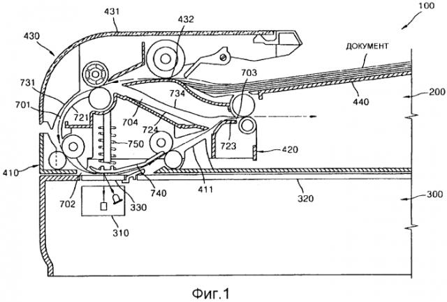
Фиг. 1 - вид в разрезе пути подачи документов сканирующего устройства 100 согласно одному из вариантов осуществления настоящего изобретения. Сканирующее устройство 100 (фиг. 1) может включать в себя узел 200 автоматической подачи документов и узел 300 сканирования.

Узел 300 сканирования включает в себя сканирующий элемент 310 для чтения изображения с документа. Сканирующий элемент 310 излучает свет на документ и принимает свет, отражающийся от документа, тем самым считывая изображение, выполненное на документе. Сканирующий элемент 310 может быть датчиком изображения контактного типа (CIS), устройством с зарядовой связью (CCD) и т.п.

В сканирующем устройстве 100, проиллюстрированном на фиг. 1, используется комбинированный способ сканирования, в котором используется и планшетный способ сканирования, и способ сканирования с подачей документов. Узел 300 сканирования дополнительно включает в себя стеклянный стол 320, на котором располагают документ, чтобы считать изображение с документа посредством использования планшетного способа сканирования. Узел 300 сканирования дополнительно включает в себя окно 330 сканирования, через которое изображение считывается с документа с использованием способа сканирования с подачей документов. Окно 330 сканирования может представлять собой, например, прозрачный элемент. Высота верхней поверхности окна 330 сканирования может быть той же самой, что и высота верхней поверхности стеклянного стола 320.

При использовании способа сканирования с подачей документов сканирующий элемент 310 расположен под окном 330 сканирования. При использовании способа сканирования с подачей документов сканирующий элемент 310 может перемещаться с помощью перемещающего механизма (не показанного на чертежах) во вспомогательном направлении сканирования, т.е. в продольном направлении документа, под стеклянным столом 320. Кроме того, при использовании планшетного способа сканирования узел автоматической подачи документов 200 можно поворачивать относительно узла 300 сканирования, как проиллюстрировано на фиг. 10, таким образом, чтобы документ можно было поместить на стеклянный стол 320.

Узел 200 автоматической подачи подает документ таким образом, что сканирующий элемент 310 может считывать изображение, выполненное на документе, и выводит документ обратно после того, как изображение отсканировано. Узел 200 автоматической подачи (фиг. 1) может включать в себя путь 702 сканирования, в котором изображение сканируется сканирующим элементом 310, путь 703 вывода, в котором документ выводится после сканирования изображения, и путь 701 ввода, в котором документ вводится в путь 702 сканирования. Чтобы выполнять двустороннее сканирование, узел 200 автоматической подачи может дополнительно включать в себя путь 704 повторного ввода для направления документа, подаваемого вдоль пути 703 вывода в направлении, противоположном направлению подачи документа в путь 702 сканирования после завершения сканирования одной стороны документа.

Как показано на фиг. 1, при выполнении одностороннего копирования документ пропускают в указанном порядке через путь 701 ввода, путь 702 сканирования и путь 703 вывода. Как показано на фиг. 2, при выполнении двустороннего сканирования до того, как документ, поданный в путь 703 вывода, полностью выводят после завершения сканирования одной стороны, документ подают вдоль пути 703 вывода в направлении, противоположном направлению подачи документа, и пропускают через путь 702 сканирования по пути 704 повторного ввода и пути 701 ввода. Документ выводится посредством пути 703 вывода после сканирования обеих сторон документа.

Узел 200 автоматической подачи может включать в себя раму 410 основания, верхнюю раму 430 и главную раму 420, расположенную между ними. Главная рама 420 включает в себя нижний направляющий участок 724 повторного ввода (первый направляющий участок повторного ввода), который образует нижнюю направляющую пути 704 повторного ввода. Главная рама 420 дополнительно включает в себя нижний направляющий участок 723 вывода (первый направляющий участок вывода), который образует нижнюю направляющую пути 703 вывода. Главная рама 420 дополнительно включает в себя нижний направляющий участок 721 ввода (первый направляющий участок ввода), который образует нижнюю направляющую пути 701 ввода.

Верхняя рама 430 включает в себя верхний направляющий участок 734, который обращен к нижнему направляющему участку 724 повторного ввода и нижнему направляющему участку 723 вывода для образования пути 704 повторного ввода и пути 703 вывода. Верхняя рама 430 дополнительно включает в себя верхний направляющий участок 731 ввода (второй направляющий участок ввода), который обращен к нижнему направляющему участку 721 ввода для образования пути 701 ввода.

Как показано на фиг. 1, верхняя рама 430 дополнительно включает в себя верхнюю крышку 431, которая образует наружную часть сканирующего устройства 100, и направляющую раму 432, которая объединена с нижней стороной верхней крышки 431. Верхний направляющий участок 734 может иметь множество ребер, например, расположенных на направляющей раме 432 по ширине (направление глубины на фиг. 1) документа. Верхний направляющий участок 731 ввода может иметь множество ребер, расположенных на верхней крышке 431 в направлении ширины (направление глубины на фиг. 1) документа.

Сканирующее устройство 100 дополнительно включает в себя узел подачи документов, который подает документ. Как показано на фиг. 2, узел подачи документов включает в себя участок 610 ввода, который подает документ, введенный с загрузочной подставки 440 в путь 701 ввода, основной участок 620 подачи, который расположен между участком 701 ввода и путем 702 сканирования и подает документ в путь 702 сканирования, вспомогательный участок 630 подачи, который подает документ, пропускаемый через путь 702 сканирования в путь 703 вывода, и участок 640 вывода, который установлен в пути 703 вывода и выводит документ. Участок 640 вывода может подавать документ в направлении, противоположном направлению подачи документа, подавая тем самым документ в путь 704 повторного ввода. Документ, после того как он был пропущен через путь 704 повторного ввода, подают с помощью участка 610 ввода в путь 701 ввода.

Каждый из нижеперечисленных участков - участок 610 ввода, основной участок 620 подачи, вспомогательный участок 630 подачи и участок 640 вывода - может включать в себя ведущий ролик и ведомый ролик, сцепляющиеся друг с другом и вращающиеся друг относительно друга. Ведущий ролик представляет собой ролик, который вращается благодаря питанию, подаваемому источником питания (не показан на чертеже), а ведомый ролик представляет собой ролик, который сцепляется с ведущим роликом и вращается при помощи ведущего ролика.

Узел 200 автоматической подачи согласно данному варианту осуществления может выполнять автоматическую подачу документов (ADF), при которой один документ извлекают из множества документов и вводят в путь 701 ввода. Чтобы выполнить это, как показано на фиг. 2 и 3, верхняя рама 430 может включать в себя ролик 650 автоматической подачи документов (ADF) и разделительный элемент 660, который обращен к ролику 650 автоматической подачи документов. Разделительный элемент 660 может быть упруго смещен упругим элементом 670 в сторону ролика 650 автоматической подачи документов. Ролик 650 автоматической подачи документов и разделительный элемент 660 могут отделять один документ от множества документов посредством использования разницы в силах трения, например между документами, роликом 650 автоматической подачи документов и между документами и разделительным элементом 660. При размещении множества документов между роликом 650 автоматической подачи документов и разделительным элементом 660 сила трения между документами меньше, чем сила трения между роликом 650 автоматической подачи документов и документами, и чем сила трения между разделительным элементом 660 и документами. Таким образом, можно отделить от других документов только документ, который контактирует с роликом 650 автоматической подачи документов, посредством снятия его скользящим образом с множества документов и подачи в путь 701 ввода с помощью участка 610 ввода.

Фиг. 4 - вид в перспективе примера главной рамы 420. Как показано на фиг. 4, главная рама 420 имеет элемент приблизительно H-образной формы, включающий в себя обе боковые стенки 421 и 422 и первый и второй соединительные участки 423 и 424, которые соединяют стенки 421 и 422 одну с другой и продолжаются в горизонтальном направлении, т.е. в направлении ширины документа. Главная рама 420 может быть изготовлена, например, посредством использования инжекционного формования пластика. Первый и второй соединительные участки 423 разнесены друг от друга в направлении подачи документа, т.е. в направлении, перпендикулярном направлению ширины документа.

Например, нижний направляющий участок повторного ввода (см. 724 на фиг. 1) может быть образован верхней поверхностью первого соединительного участка 423. Согласно данному варианту осуществления множество ребер 425 расположены на верхней поверхности первого соединительного участка 423 и выступают из первого соединительного участка 423 и разнесены друг от друга в направлении ширины документа. Нижний направляющий участок 724 повторного ввода образован множеством ребер 425. Таким образом, сила трения, которая может возникнуть между первым соединительным участком 423 и документом, может быть уменьшена благодаря нижнему направляющему участку 724 повторного ввода. Например, нижняя направляющая вывода (см. 723 на фиг. 1) может быть образована верхней поверхностью второго соединительного участка 424. Согласно данному варианту осуществления множество ребер 426 расположено на верхней поверхности второго соединительного участка 424, выступая из второго соединительного участка 424, и разнесено в направлении ширины документа. Нижняя направляющая 723 вывода образована множеством ребер 426. Нижний направляющий участок ввода (см. 721 на фиг. 1) может быть образован множеством ребер 427, которые выступают из нижней поверхности первого соединительного участка 423 и разнесены друг от друга в направлении ширины документа.

Ссылаясь на фиг. 1, путь 702 сканирования может быть образован окном 330 сканирования, расположенным на узле 300 сканирования, и прижимным элементом 740, который расположен над окном 330 сканирования и обращен к окну 330 сканирования. Прижимной элемент 740 образует верхнюю направляющую пути 702 сканирования. Прижимной элемент 740 может быть установлен в главной раме 420. Прижимной элемент 740 прижимает документ к сканирующему элементу 310 таким образом, чтобы обеспечить контакт документа с окном 330 сканирования. Прижимной элемент 740 установлен в главной раме 420 в вертикальном направлении. Прижимной элемент 740 может прижимать документ к сканирующему элементу 310 благодаря весу прижимного элемента 740. Кроме того, над прижимным элементом 740 может быть расположен упругий элемент 750 таким образом, что прижимной элемент 740 прижимает документ к сканирующему элементу 310. Поверхность прижимного элемента 740, которая обращена к сканирующему элементу 310, может быть белой, чтобы обеспечить критерий баланса белого для сканирующего элемента 310. Кроме того, белый лист (не показан) для обеспечения критерия баланса белого может быть прикреплен к поверхности прижимного элемента 740, которая обращена к упругому элементу 750.

Направляющий участок 411 вывода расположен на раме 410 основания таким образом, чтобы направлять документ в путь 703 вывода после того, как документ пропускают через путь 702 сканирования.

Как описано выше, в сканирующем устройстве 100, проиллюстрированном на фиг. 1, направляющие участки 721, 723 и 724 одной стороны пути 701 ввода, пути 703 вывода и пути 704 повторного ввода встроены в главную раму 420, а направляющие участки 731 и 734 другой стороны пути 701 ввода, пути 703 вывода и пути 704 повторного ввода образованы на верхней раме 430. Согласно данной конструкции степень точности положений пути 701 ввода, пути 703 вывода и пути 704 повторного ввода и зазоры обоих направляющих участков каждого из нижеперечисленных путей - пути 701 ввода, пути 703 вывода и пути 704 повторного ввода - зависят от погрешностей изготовления верхней рамы 430 и главной рамы 720, а также от погрешности их сборки. Таким образом, количество факторов для определения степеней точности пути 701 ввода, пути 703 вывода и пути 704 повторного ввода может быть сведено к минимуму. Таким образом, дефект подачи документов, вызываемый пониженными степенями точности пути 701 ввода, пути 703 вывода и пути 704 повторного ввода, может быть уменьшен. Кроме того, направляющие участки 721, 723 и 724 одной стороны пути 701 ввода, пути 703 вывода и пути 704 повторного ввода объединены с главной рамой 420 и, таким образом, количество элементов сканирующего устройства 100 может быть уменьшено, и затраты на материал могут быть снижены.

Как показано на фиг. 5, концевая часть 725 нижнего направляющего участка 724 повторного ввода, который направлен к пути 703 вывода, расположена с уступом вниз от концевой части 726 нижнего направляющего участка 723 вывода, который направлен к пути 704 повторного ввода. Документ имеет заданную жесткость. Задний конец документа остается прямым благодаря жесткости документа, когда документ выводится вдоль пути 703 вывода посредством участка 640 вывода. После этого, когда участок 640 вывода подает документ в направлении, противоположном направлению подачи документа, документ не направляется к пути 702 сканирования, а направляется к пути 704 повторного ввода благодаря уступу величиной S. Согласно данной конструкции документ можно направлять в путь 704 повторного ввода после подачи его участком 640 вывода в направлении, противоположном направлению подачи документа вдоль пути 703 вывода. Таким образом, дополнительный направляющий элемент для направления документа, выведенного из пути 702 сканирования в путь 703 вывода, и направления документа, подаваемого в направлении, противоположном направлению подачи документа вдоль пути 703 вывода в путь 704 повторного ввода, не требуется, и, таким образом, затраты на материал могут быть снижены, и можно предотвратить возникновение дефекта подачи документов, вызванного дефектом в работе направляющего элемента.

Сканирующее устройство 100 может дополнительно включать в себя узел обнаружения документов, который обнаруживает наличие и положение документа, и выведен ли документ. Например, как показано на фиг. 2, сканирующее устройство 100, проиллюстрированное на фиг. 1, может включать в себя первый детектор 801, который обнаруживает, загружен ли документ на загрузочную подставку 440, второй детектор 802, который обнаруживает, подан ли документ в путь 702 сканирования, и третий детектор, который обнаруживает, выведен ли документ через путь 703 вывода.

Фиг. 6 иллюстрирует пример первого детектора 801. Как показано на фиг. 6, первый детектор 801 включает в себя привод 810, который механически приводится в действие документом, и датчик 820 документов, который обнаруживает, задействован ли привод 810, и генерирует электрический сигнал. Привод 810 может быть установлен с возможностью вращения, например, на верхней крышке 431. Привод 810 может включать в себя вращающийся вал 811, участок 812 взаимодействия и рабочий участок 813. Вращающийся вал 811 продолжается в горизонтальном направлении, т.е. в направлении ширины документа, и опирается на верхнюю крышку 431 с возможностью вращения. Участок 812 взаимодействия продолжается вниз от вращающегося вала 811, так чтобы взаимодействовать с документом, загруженным на загрузочную подставку 440. Рабочий участок 813 продолжается от вращающегося вала 811 и позволяет работать датчику 820 документов. Например, датчик 820 документов, проиллюстрированный на фиг. 6, представляет собой фотопрерыватель, включающий в себя излучатель 821 и фотодетектор 822. Когда оптическая траектория между излучателем 821 и фотодетектором 822 прерывается рабочим участком 813, свет не детектируется фотодетектором 822, и когда рабочий участок 813 устраняется с оптической траектории, свет детектируется фотодетектором 822. Таким образом, датчик 820 документов генерирует сигнал отключения или сигнал включения согласно положению рабочего участка 813. Сигнал включения и сигнал отключения могут представлять собой сигналы, имеющие, например, разные уровни напряжения. В качестве альтернативы датчик 820 документов работает благодаря рабочему участку 813 и генерирует электрические сигналы, имеющие разные уровни напряжения. Например, датчик 820 документов может представлять собой датчик на базе микропереключателя, который включается/отключается рабочим участком 813.

Если документ не загружен на загрузочную подставку 440, рабочий участок 813 прерывает оптическую траекторию. Таким образом, датчик 820 документов генерирует, например, сигнал отключения. Как проиллюстрировано на фиг. 7, когда документ загружают на загрузочную подставку 440, передний край документа толкает участок 812 взаимодействия, и привод 810 вращается вокруг вращающегося вала 811 в направлении A. Затем рабочий участок 813 выходит из оптической траектории датчика 820 документов. Таким образом, фотодетектор 822 детектирует свет, и датчик 820 документов генерирует, например, сигнал включения. Таким образом, датчик 820 документов может обнаруживать, загружен ли документ на загрузочную подставку 440.

Конструкция второго детектора 802 может быть такой же, как конструкция детектора, представленного на фиг. 6 и 7. Единственное различие между ними состоит в том, что вращающийся вал 811 с возможностью вращения опирается на нижний участок главной рамы 420, и участок 812 взаимодействия расположен поперек пути 702 сканирования таким образом, чтобы касаться документа, подаваемого на сканирующий участок 702. Передний край документа, подаваемый в путь 702 сканирования, может обнаруживаться вторым детектором 802, и время начала сканирования может определяться сканирующим элементом 310.

Конструкция третьего детектора 803 также может быть аналогичной конструкции, представленной на фиг. 6 и 7. Единственное различие между ними состоит в том, что вращающийся вал 811 с возможностью вращения опирается на направляющую раму 432, а участок 812 взаимодействия расположен поперек пути 703 вывода и касается документа, подаваемого на путь 703 вывода. Задний край документа, подаваемый на путь 702 сканирования, может обнаруживаться третьим детектором 803, и третий детектор 803 может определять, выведен ли документ. Кроме того, после обнаружения заднего края документа во время двустороннего сканирования документ может подаваться в направлении, противоположном направлению подачи документа, посредством использования участка 640 вывода и, следовательно, может подаваться в путь 704 повторного ввода.

Как проиллюстрировано на фиг. 6 и 7, вращающийся вал 811 привода 810 продолжается в направлении ширины документа от участка 812 взаимодействия, а рабочий участок 813 расположен на торцевой части вращающегося вала 811, противоположной участку 812 взаимодействия. Фиг. 8 - схематичный вид в плане сканирующего устройства 100, иллюстрирующий область W подачи документов, и положение, в котором установлен датчик 820 документов. Участок 812 взаимодействия должен касаться документа, поэтому он расположен в области W подачи документов. Вращающийся вал 811 продолжается в направлении ширины документа от участка 812 взаимодействия до области W2 снаружи области W подачи документов, а рабочий участок 813 расположен на торцевой части вращающегося вала 811. Датчик 820 документов может быть расположен на боковой стенке 422 главной рамы 420. Согласно данной конструкции, так как конструкция для установки датчика 820 документов расположена снаружи области W подачи документов, конструкция главной рамы 420 и верхней рамы 430 может быть упрощена. Другими словами, конструкция, которая пересекает траекторию подачи документа, может не быть выполнена на участках главной рамы 420 и верхней рамы 430, которые соответствуют области W подачи документов, и таким образом можно уменьшить дефект подачи документов.

Фиг. 8 иллюстрирует блок 900 управления, который управляет операцией подачи документов. Блок 900 управления может быть установлен в наружной области W2. Например, блок 900 управления может быть установлен около рамы 410 основания. Датчик 820 документов соединен электрическим соединением с блоком управления 910 посредством соединительных проводов 830. В сканирующем устройстве 100, проиллюстрированном на фиг. 1, конструкция для установки датчика 820 документов расположена в наружной области W2 снаружи области W подачи бумаги. Таким образом, так как соединительные провода 830 не проходят через область W подачи документов, конструкцию для направления соединительных проводов 830 не обязательно размещать на участках главной рамы 420 и верхней рамы 430, которые соответствуют области W подачи документов. Таким образом, формы главной рамы 420 и верхней рамы 430 могут быть упрощены, и конструкция, которая пересекает траекторию подачи документа, не выполнена в области W подачи документов, и таким образом можно уменьшить дефект подачи документов. Кроме того, так как датчик 820 документов расположен в наружной области W2, расстояние между датчиком 820 документов и блоком 900 управления меньше, чем в случае, если датчик 820 документов расположен в области W подачи документов. Таким образом, длина соединительных проводов 830 может быть уменьшена. Таким образом, затраты на материал могут быть снижены, процесс установки соединительных проводов 830 упрощается, и производственные издержки могут быть сокращены. Кроме того, так как используют соединительные линии 830, имеющие малую длину, проблемы, такие как электромагнитные помехи и т.п., могут быть уменьшены.

На фиг. 9 и 10 проиллюстрирована конструкция многофункционального устройства по варианту осуществления настоящего изобретения. На фиг. 9 и 10 проиллюстрировано сканирующее устройство 100 и блок 70 печати. Блок 70 печати по данному варианту осуществления представляет собой электрофотографический блок печати, который печатает изображение на листе бумаги посредством электрофотографии. Сканирующее устройство 100 расположено над блоком 70 печати. Отсюда и далее будет описываться пример блока 70 печати.

Проиллюстрированы фоточувствительный барабан 1, зарядный вал 2, блок 10 экспонирования, блок 20 проявки и блок 30 переноса. Фоточувствительный барабан 1 представляет собой пример фоточувствительного элемента, на котором образуется электростатическое изображение. Фоточувствительный барабан 1 образуют нанесением фоточувствительного слоя, обладающего фотопроводимостью, по периметру цилиндрической металлической трубы. Зарядный вал 2 является примером зарядного блока, который заряжает поверхность фоточувствительного барабана 1 до равномерного потенциала. На зарядный вал 2 подают зарядное напряжение смещения. Также можно использовать вместо зарядного вала 2 блок коронного заряда (не показано).

Блок 10 экспонирования сканирует светом L, который модулируется в соответствии с информацией об изображении по поверхности фоточувствительного барабана 1, заряженного равномерным потенциалом, тем самым формируя электростатическое изображение. Лазерный сканирующий блок (LSU), который сканирует светом, излучаемым лазерным диодом по фоточувствительному барабану 1, например, посредством отражения света в основном направлении сканирования посредством многоугольного зеркала, может быть использован в блоке 10 экспонирования.

Блок 20 проявки проявляет электростатическое изображение, выполненное на фоточувствительном барабане 1, путем подачи тонера на электростатическое изображение. Тонер размещен в блоке 20 проявки. Блок 20 проявки включает в себя вал 3 проявки, который используют для проявки электростатического изображения, выполненного на поверхности фоточувствительного барабана 1, с преобразованием его в изображение, проявленное тонером, путем подачи тонера на электростатическое изображение. Согласно данному варианту осуществления используется бесконтактный способ проявки. Поверхность вала 3 проявки отнесена от поверхности фоточувствительного барабана 1 на расстояние приблизительно несколько сот микрометров. Данное расстояние называется проявочным зазором. При приложении проявочного напряжения смещения к валу 3 проявки тонер перемещается к электростатическому изображению, выполненному на поверхности фоточувствительного барабана 1 посредством проявочного зазора. При использовании контактного способа проявки вал 3 проявки контактирует с фоточувствительным барабаном 1. Блок 20 проявки может дополнительно включать в себя подающий вал 4, который наносит тонер на вал 3 проявки. Подающее напряжение смещения может быть приложено к подающему валу 4 с тем, чтобы нанести тонер на вал 3 проявки. Ссылочная позиция 5 обозначает регулировочный элемент, который регулирует количество тонера, наносимое на поверхность вала 3 проявки. Регулировочный элемент 5 может быть, например, регулировочной лопаткой (ракелем), передний край которой приложен к валу 3 проявки под заданным давлением. Ссылочная позиция 6 обозначает чистящий элемент, который удаляет остатки тонера и чужеродные субстанции с поверхности фоточувствительного барабана 1 перед зарядкой. Чистящий элемент 6 может представлять собой чистящую лопатку (ракель), передний край которой контактирует с поверхностью фоточувствительного барабана 1. Мешалка 7 передает тонер на проявочный ролик 3. Мешалка 7 может перемешивать тонер и может заряжать тонер до заданного потенциала.

Вал 30 переноса является примером блока переноса, который расположен таким образом, что он обращен к поверхности фоточувствительного барабана 1 и образует зону контакта для переноса. Напряжение смещения для переноса, которое используют для переноса тонерного изображения, проявленного на поверхности фоточувствительного барабана 1, на носитель для записи P, прикладывают к валу 30 переноса. Также вместо вала 30 переноса можно использовать блок переноса, работающий на коронном разряде.

Носитель P для записи, на котором печатают изображение, снимают с бумагоподающей кассеты 41 с помощью отделяющего вала 42. Забранный носитель P для записи подают с помощью вала 43 переноса в область, где вал 30 переноса и фоточувствительный барабан 1 обращены друг к другу. Благодаря напряжению смещения для переноса, приложенному к валу 130 переноса, тонерное изображение на фоточувствительном барабане 1 переносится на поверхность носителя P для записи и удерживается на поверхности носителя P для записи благодаря электростатической силе притяжения.

Блок 50 закрепления закрепляет изображение на носителе P для записи путем нагрева и прижатия тонерного изображения, тем самым образуя перманентное печатное изображение на носителе P для записи. Блок 50 закрепления может образовывать зону контакта для закрепления, в которой вал 51 нагрева, включающий в себя нагреватель 53 и прижимной вал 52, сцеплены друг с другом, как проиллюстрировано на фиг. 1. Носитель P для записи извлекают с помощью выпускного ролика 44 в выпускной лоток 205 после пропускания носителя P для записи через узел 50 закрепления.

Согласно конструкции многофункциональн