Способ и устройство для нанесения жидкой полимерной матрицы на волокнообразующие струны
Иллюстрации
Показать всеИзобретение касается способа и устройства для нанесения жидкой полимерной матрицы на активную волокнообразующую зону струны волокнообразующего элемента волокнообразующего электрода при помощи наносящего средства, совершающего возвратное движение вдоль активной волокнообразующей зоны струны в устройстве для производства нановолокон электростатическим методом формования волокна из жидкой полимерной матрицы в электрическом поле высокой напряженности, созданном между по крайней мере одним волокнообразующим электродом и противоположно расположенным осадительным электродом. Жидкая полимерная матрица наносится на струну по всей ее окружности без соприкосновения с газообразной средой в пространстве формования волокна, в котором наносящее средство совершает возвратное движение, причем при выходе струны из наносящего средства ограничивается толщина слоя жидкой полимерной матрицы на струне, а после ее выхода из наносящего средства мгновенно запускается процесс электростатического формования волокна из жидкой полимерной матрицы, нанесенной на струну. 2 н. и 22 з.п. ф-лы, 14 ил.
Реферат
Область техники
Изобретение касается способа нанесения жидкой полимерной матрицы на активную зону струны волокнообразующего элемента волокнообразующего электрода при помощи наносящего средства, совершающего возвратное движение вдоль активной волокнообразующей зоны струны в устройстве для производства нановолокон электростатическим методом формования волокна из жидкой полимерной матрицы в электрическом поле высокой напряженности, созданном между по крайней мере одним волокнообразующим электродом и противоположно расположенным осадительным электродом.
Далее изобретение касается устройства для нанесения жидкой полимерной матрицы на активную волокнообразующую зону струны волокнообразующего элемента волокнообразующего электрода в устройстве для производства нановолокон электростатическим методом формования волокна из жидкой полимерной матрицы в электрическом поле высокой напряженности, созданном между по крайней мере одним волокнообразующим электродом и противоположно расположенным осадительным электродом, которое содержит несущий корпус, расположенный с возможностью обратного перемещения вдоль активной волокнообразующей зоны и соединенный с приводом и резервуаром жидкой полимерной матрицы.
Современный уровень техники
В патенте ЕР 2173930 описывается устройство для производства нановолокон электростатическим методом формования волокна из жидкой матрицы в электрическом поле, созданном между по крайней мере одним волокнообразующим электродом и противоположно расположенным осадительным электродом. Волокнообразующий электрод содержит по крайней мере один волокнообразующий элемент, содержащий струну, имеющую прямой участок, расположенный параллельно плоскости укладывания нановолокон и/или осадительному электроду и образующий активную волокнообразующую зону струны. Струна волокнообразующего элемента стационарна или расположена с возможностью перестановки в направлении своей длины или с возможностью прерывистого или плавного движения в направлении своей длины и содержит по крайней мере одну активную зону формования волокна, которая по отношению к осадительному электроду имеет постоянное положение. Струне соответствует устройство для нанесения жидкой матрицы на струну в направлении ее длины, расположенное с возможностью обратной перестановки в несущем корпусе волокнообразующего электрода вдоль активной волокнообразующей зоны струны. В ЕР 2173930 приведено описание нескольких вариантов расположения струны волокнообразующего элемента, в одном из которых струна расположена с возможностью движения в направлении ее длины, причем конечная длина струны многократно превышает длину активной волокнообразующей зоны струны. Начало струны расположено на отматывающей катушке, соединенной с приводом или тормозом для обеспечения определенного натяжения струны. Наматывающая катушка соединена с намоточным приводом для обеспечения скорости движения струны. Далее в ЕР 2173930 описывается ряд вариантов исполнения наносящих средств, расположенных с возможностью обратной перестановки вдоль длины активной волокнообразующей зоны струны, например капиллярные наносящие средства, в которые подводится жидкая матрица, которая выдавливается из них и налипает на активную волокнообразующую зону струны. Капиллярные наносящие средства движутся под активной волокнообразующей зоной струны, а описываемые исполнения содержат одно или два капиллярных наносящих средства для одной струны. Частота и скорость движения наносящих средств устанавливаются так, чтобы в области активной волокнообразующей зоны струны обеспечивалось достаточное количество жидкой матрицы для формования волокна. Недостатком капиллярных наносящих средств является возможность забивания капилляров, главным образом высыхающей и стареющей жидкой полимерной матрицей, соприкасающейся с воздухом. Следующим недостатком капиллярных систем является сложное регулирование процесса, особенно с точки зрения расхода полимера. При нанесении полимерной матрицы на активную зону струны с нижней стороны струны не всегда обеспечивается одинаковый и равномерный слой полимерной матрицы на верхней стороне струны, из которой формуется волокно. Следующие варианты наносящих устройств содержат наносящий цилиндр, являющийся общим для нескольких активных зон струн, под которыми он поворотно расположен в резервуаре полимерной матрицы, при этом наносящий цилиндр вместе с резервуаром полимерной матрицы расположен с возможностью обратной перестановки вдоль активных волокнообразующих зон струн. По своей поверхности цилиндр выносит полимерную матрицу из резервуара и наносит ее на активную волокнообразующую зону струн. Недостатком такого расположения является факт, что процесс формования волокна из большинства применяемых полимерных матриц, вероятно, будет происходить и на поверхности цилиндра вне струн. Этот недостаток устраняется в следующем приведенном исполнении устройства по изобретению, в котором цилиндр заменен системой дисков, причем каждой струне соответствует один диск. Однако ни наносящие устройства с наносящим цилиндром или наносящими дисками не способны долговременно обеспечить постоянное качество слоя полимерной матрицы на верхней стороне струны, из которой осуществляется формование волокна, главным образом из-за большого количества полимера, находящегося в контакте с окружающей средой. Следующим недостатком является свободная поверхность полимера в резервуаре, с которой происходит испарение растворителя, что, даже в случае перемешивания, приводит к ускорению старения полимерной матрицы.
Цель изобретения - устранить или по крайней мере сократить недостатки современного уровня техники.
Сущность изобретения
Цель изобретения достигается способом нанесения жидкой полимерной матрицы согласно изобретению, сущность которого заключается в том, что жидкая полимерная матрица наносится на струну по всей ее окружности без соприкосновения с газообразной средой в пространстве формования волокна, в котором совершает возвратное движение наносящее средство, причем при выходе струны из наносящего средства ограничивается толщина слоя жидкой полимерной матрицы на струне, а после выхода струны из наносящего средства мгновенно запускается процесс электростатического формования волокна из жидкой полимерной матрицы, нанесенной на струну.
Способ согласно изобретению предотвращает испарение растворителя из жидкой полимерной матрицы при нанесении на струну и, следовательно, замедляет ее старение. Процесс формования волокна протекает после выхода струны из наносящего средства только из слоя, налипшего на струну, за счет чего повышается равномерность формуемых нановолокон.
Толщина слоя жидкой полимерной матрицы на струне определяется величиной промежутка между струной и стенкой наносящих отверстий наносящего средства, причем этот промежуток ограничивается в зависимости от параметров качества жидкой полимерной матрицы и прежде всего от ее вязкости.
Для обеспечения постоянного качества жидкой полимерной матрицы в наносящих отверстиях небольшое количество этой матрицы вытекает через наносящие отверстия в промежуток между стенкой наносящего отверстия наносящего средства и струной.
Цель изобретения достигается также устройством для нанесения жидкой полимерной матрицы согласно изобретению, сущность которого заключается в том, что в несущем корпусе наносящего устройства уложено по крайней мере одно наносящее средство, в котором создана питающая камера, наполняемая жидкой полимерной матрицей в процессе нанесения. Питающая камера соединена с наружной средой двумя наносящими отверстиями, через которые при нанесении, не соприкасаясь с их стенками, проходит струна, при этом через промежуток между стенкой наносящего отверстия и струной жидкая полимерная матрица вытекает в ванну наносящего устройства и отводится из нее.
Устройство обеспечивает изоляцию места, в котором жидкая полимерная матрица наносится на струну, от среды, в которой происходит формование волокна из жидкой полимерной матрицы, за счет чего устраняются недостатки уровня техники.
Для обеспечения непрерывной подачи жидкой полимерной матрицы, с целью длительного поддержания процесса формования волокна питающая камера соединена с резервуаром жидкой полимерной матрицы, каким является рабочий резервуар свежей жидкой полимерной матрицы.
В упрощенном варианте устройства, предназначенном для тестирования, например, способности жидких полимерных матриц к формованию волокна из них, питающая камера соединена с рабочим резервуаром свежей жидкой полимерной матрицы, который расположен над питающей камерой наносящего средства, следовательно, жидкая полимерная матрица стекает в него под действием собственной силы тяжести (самотеком). Для отвода использованной жидкой полимерной матрицы, протекающей через наносящие отверстия при нанесении матрицы на струну, служит ванна наносящего устройства.
Для обработки еще меньших доз жидкой полимерной матрицы питающая камера снабжена дозировочным отверстием, за счет чего создается рабочий резервуар свежей жидкой полимерной матрицы.
Для обеспечения равномерной подачи жидкой полимерной матрицы, в частности, при длительной эксплуатации выгодно, когда между резервуаром или рабочим резервуаром жидкой полимерной матрицы и наносящим средством или наносящими средствами расположено дозировочное устройство жидкой полимерной матрицы.
Ввиду того, что в наносящие средства необходимо подавать очень небольшое количество жидкой полимерной матрицы, выгодно, если дозировочное устройство снабжено насосом, способным подавать жидкую полимерную матрицу отдельными небольшими дозами или непрерывно в малом количестве.
В конкретном исполнении несущий корпус содержит основной корпус, на котором закреплена ванна, снабженная съемной крышкой, имеющая наклонное дно, выполненное с уклоном к основному корпусу, в котором создана удерживающая емкость для накапливания использованной жидкой полимерной матрицы, которая гибким трубопроводом соединена со сливным резервуаром использованной жидкой полимерной матрицы, при этом расположенные в несущем корпусе наносящие средства взаимно соединены системой трубок, причем первое из них присоединено к подводу жидкой полимерной матрицы, каждое последующее присоединено к предыдущему, а к выходу последнего из них присоединена система возврата жидкой полимерной матрицы.
Для медленно стареющих жидких полимерных матриц выгодно, если система возврата жидкой полимерной матрицы содержит обратный трубопровод, выведенный в рабочий резервуар, из которого матрица снова отбирается для обработки. В данном варианте для обработки используется только часть жидкой полимерной матрицы, протекающая через наносящие отверстия при нанесении жидкой полимерной матрицы на струну.
Для обычно применяемых жидких полимерных матриц достаточно, если система возврата жидкой полимерной матрицы содержит дросселированный перелив или равноценное устройство, выведенное в пространство над наклонным дном ванны.
Для всех исполнений выгодно, если наносящие отверстия наносящего средства имеют одинаковый диаметр.
С точки зрения качества наносимого слоя, для всех исполнений устройства выгодно, если струна проходит по оси наносящих отверстий.
Следующие признаки устройства приведены в зависимых пунктах 15-24 формулы изобретения.
Список рисунков на чертеже
Примеры исполнения устройства согласно изобретению схематически изображены на приложенных чертежах, где: рис.1 - продольный разрез несущего корпуса наносящего устройства с двумя наносящими средствами; рис.2 - схема питания наносящих средств жидкой полимерной матрицей; рис.3а - вид расположения наносящего средства и струны; рис.3b - вид наносящего средства по рисунку 3а в разрезе вдоль струны; рис.4a-4d - наносящее средство: общий вид, фронтальная проекция, виды в разрезах соответственно; рис.5 - вид наносящего средства в другом возможном исполнении; рис.6а-6с - наносящее устройство, содержащее направляющий механизм струны, состоящий из двух роликов; рис.7а, 7b - наносящее устройство, содержащее направляющий механизм струны, состоящий из трех роликов.
Примеры осуществления изобретения
Устройство для нанесения жидкой полимерной матрицы на активную волокнообразующую зону струны волокнообразующего элемента волокнообразующего электрода согласно изобретению в примере исполнения, показанном на рис.1, 3а, 3b, содержит несущий корпус 1, являющийся общим для двух струн 2 волокнообразующего элемента волокнообразующего электрода, созданный, например, по патенту ЕР 2173930 (WO 2009/010020). Несущий корпус 1 расположен с возможностью обратной перестановки вдоль активной волокнообразующей зоны обеих струн 2, а его основной частью является ванна 3, неподвижно установленная на основном корпусе 4 и снабженная в верхней части съемной крышкой 5. Ванна 3 расположена перпендикулярно к струнам 2 и состоит из открытого сверху полого корпуса 31, который имеет наклонное дно 311, выполненное с уклоном к основному корпусу 4. В полости ванны 3 расположена система трубок 32, начало которой присоединено к подводу 33 жидкой полимерной матрицы, который в показанном исполнении расположен в основном корпусе 4. В местах размещения струн 2 в системе трубок 32 расположены наносящие средства 6 для нанесения жидкой полимерной матрицы на активные зоны струн 2. В системе трубок 32 за последним наносящим средством 6 расположен дросселированный перелив 34, обеспечивающий постоянное избыточное давление или же постоянный уровень жидкой полимерной матрицы в системе трубок 32 и в наносящем средстве 6. Из дросселированного перелива 34 избыточная жидкая полимерная матрица выходит на наклонное дно 311 и по его уклону стекает в удерживающую емкость 41, созданную в основном корпусе 4. В удерживающей емкости 41 расположен свободно перемещаемый поплавок 42, соединенный с известным, непоказанным здесь устройством оценки значений и/или устройством управления. Поплавок 42 лежит на поверхности жидкой полимерной матрицы в удерживающей емкости 41 и препятствует контакту жидкой полимерной матрицы с воздухом.
Как показано на рис.2, жидкая полимерная матрица подается в подвод 33 по трубопроводу из резервуара 7 жидкой полимерной матрицы, который в показанном примере исполнения состоит из рабочего резервуара 71 свежей полимерной матрицы и сливного резервуара 72 использованной жидкой полимерной матрицы.
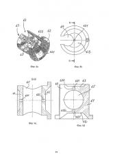
Наносящее средство 6 в первом примере исполнения, показанном на рисунках 1, 3а, 3b, 4a-4d, представляет собой цилиндрический корпус 61, снабженный торцевыми деталями 62 и 63, по продольной оси которого в торцевых деталях 62, 63 выполнены соосные наносящие отверстия 621, 631, к которым своим дном или соответствующей дну внутренней поверхностью по касательной примыкает параллельная продольной оси цилиндрического корпуса 61, открытая наружу осевая канавка 64, в показанном исполнении - цилиндрическая, но, по существу, она может иметь любую форму, позволяющую вставить открывающийся и уплотняющий элемент 66 и обеспечивающую его функцию уплотнения. Дно или соответствующая дну внутренняя поверхность осевой канавки 64 в торцевых деталях 62, 63 образует поверхность, касательную к наносящим отверстиям 621, 631 в торцевых деталях, при этом осевая канавка 64 и наносящие отверстия 621, 631 взаимно соединены с установочными канавками 622, 632, которые позволяют вставить струну 2 в наносящие отверстия 621, 631 в торцевых деталях 62 и 63, а в случае необходимости позволяют вынуть струну. Перпендикулярно к осевой канавке 64, параллельной продольной оси цилиндрического корпуса 61, в цилиндрическом корпусе 61 наносящего средства 6 между торцами 62 и 63 создана питающая камера 65, которая в показанном исполнении образована цилиндрическим отверстием. К питающей камере 65 присоединены трубки 32 для подачи жидкой полимерной матрицы. Входная сторона питающей камеры 65 первого наносящего средства 6 соединена первой трубкой 321 с подводом 33 жидкой полимерной матрицы, выходная сторона питающей камеры 65 первого наносящего средства 6 соединена второй трубкой 322 с входной стороной питающей камеры 65 второго наносящего средства 6, а выходная сторона питающей камеры 65 соединена третьей трубкой 323 с дросселированным переливом 34. Осевая канавка 64, параллельная продольной оси цилиндрического корпуса 61 наносящего средства 6, предназначена для установки открывающегося и уплотняющего элемента 66, который имеет такую же форму, как осевая канавка 64, а в показанном исполнении представляет собой уплотняющий цилиндр. В случае, когда необходимо обеспечить нанесение жидкой полимерной матрицы на большее число струн 2, устройство содержит соответствующее число наносящих устройств 6.
Диаметр наносящих отверстий 621, 631 наносящего средства 6 больше диаметра струны 2, причем промежуток между наружной поверхностью струны 2 и стенкой соответствующего наносящего отверстия 621 или 631 вместе с давлением и вязкостью жидкой полимерной матрицы в системе определяет толщину слоя жидкой полимерной матрицы, нанесенной на активную зону струны 2. При этом промежуток выбирается так, чтобы исключалась возможность каплепадения. Взаимное положение струны 2 и наносящих отверстий 621, 631 в наносящем средстве 6 отрегулировано таким образом, чтобы при возвратном движении наносящего средства 6 вдоль активной зоны струны 2 во всех местах исключалась возможность соприкосновения струны 2 и стенок наносящих отверстий 621, 631, при этом желательно, чтобы струна 2 проходила по оси обоих наносящих отверстий 621, 631 наносящего средства 6. Установку струны 2 в нужное положение выполняют путем установки ее крайних точек, между которыми струна 2 натянута.
Сам процесс нанесения жидкой полимерной матрицы происходит внутри наносящего средства 6 в полости питающей камеры 65, которая полностью заполнена полимерной матрицей и через которую проходит струна 2. Поэтому нанесение матрицы осуществляется в закрытом пространстве без присутствия воздуха или газообразной среды, находящейся в пространстве формования волокна вокруг наносящего средства 6, в котором наносящее средство совершает возвратное движение при нанесении матрицы. При движении наносящего средства 6 вдоль активной зоны струны 2 эта струна входит в переднее наносящее отверстие 621 или 631 наносящего средства 6 (в зависимости от направления движения). При этом из промежутка между струной 2 и стенкой переднего наносящего отверстия 621 или 631 вытекает жидкая полимерная матрица, которая частично смывает налипшие на струну 2 остатки полимерной матрицы и стекает на наклонное дно 311 ванны 3. При выходе струны 2 из заднего наносящего проходного отверстия 631 или 621 на струне образуется налет жидкой полимерной матрицы. В зависимости от вида и качества поверхности струны 2, рода и вязкости жидкой полимерной матрицы, на поверхности струны 2 из этой матрицы образуется или сплошная пленка, или система мельчайших капель. Следовательно, осаждение жидкой полимерной матрицы на струну 2 происходит внутри наносящего средства 6, а за счет заднего наносящего отверстия 631 или 621 наносящего устройства ограничивается количество жидкой полимерной матрицы на струне 2 до требуемого количества, причем часть жидкой полимерной матрицы, не налипшая на струну, стекает по торцу наносящего средства 6 на наклонное дно 311 ванны 3, а по нему - в удерживающую емкость 41, уровень в которой прикрыт поплавком 42, за счет чего предупреждается доступ воздуха к полимерной матрице.
Система питания жидкой полимерной матрицей, показанная на рис.2, содержит рабочий резервуар 71 свежей полимерной матрицы, который через дозировочное устройство 8 соединен с наносящим средством 6. Дозировочное устройство 8 содержит насос 81, способный подавать жидкую полимерную матрицу в наносящее средство 6 небольшими отдельными дозами или непрерывно в малом количестве. К рабочему резервуару 71 может быть присоединен смесительный насос 83. В показанном исполнении дозировочное устройство 8 снабжено сливным насосом 82, который соединен с удерживающей емкостью 41 и сливным резервуаром 72 использованной жидкой полимерной матрицы, за счет чего создается система возврата жидкой полимерной матрицы.
Система возврата жидкой полимерной матрицы в другом, непоказанном исполнении может содержать обратный трубопровод, присоединенный к выходу последнего наносящего средства 6 и выведенный в рабочий резервуар 71 жидкой полимерной матрицы. Такое решение оптимально для медленно стареющих жидких полимерных матриц. Если жидкая полимерная матрица не пригодна для повторного использования, то она отводится в сливной резервуар 72.
В упрощенном варианте устройства, предназначенном для тестирования, например, способности жидких полимерных матриц к формованию волокна из них, питающая камера 65 соединена с рабочим резервуаром 71 свежей жидкой полимерной матрицы, расположенным над питающей камерой 65 наносящего средства 6, следовательно, жидкая полимерная матрица стекает в него под действием собственной силы тяжести (самотеком). Для отвода использованной жидкой полимерной матрицы, протекающей через наносящие отверстия при нанесении матрицы на струну 2, служит ванна 3 наносящего средства 6.
В следующем, непоказанном исполнении для обработки еще меньших доз жидкой полимерной матрицы питающая камера 65 снабжена дозировочным отверстием, за счет чего создается рабочий резервуар свежей жидкой полимерной матрицы.
Следующее возможное исполнение наносящего средства 6 показано на рис.5. В этом варианте исполнения наносящие отверстия 621, 631 выполнены во вспомогательном корпусе 610, поворотно расположенном в цилиндрическом корпусе 61 наносящего средства 6, при этом во вспомогательном корпусе 610 выполнена направляющая канавка 611, примыкающая к наносящим отверстиям 621, 631. Вспомогательный корпус 610 может занимать два положения. В одном из них направляющая канавка 611 направлена наружу из корпуса, что позволяет надеть наносящее средство на струну 2. Во втором положении вспомогательный корпус 610 повернут и направляющая канавка 611 закрыта, поэтому в процессе нанесения струна 2 не может выпасть из наносящих отверстий 621, 631.
Для обеспечения устойчивого положения струны 2 в наносящих отверстиях 621, 631 в наносящем средстве 6 расположен направляющий механизм 67 струны 2.
В исполнении, показанном на рис.6а-6с, созданная внутри наносящего средства 6 питающая камера 65 увеличена, а в ней поворотно расположены друг над другом два направляющих ролика 671, 672, которые расположены с возможностью их перестановки в направлении, перпендикулярном к своим осям вращения и к оси наносящих отверстий 621, 631, и соединены с установочными средствами. Место соприкосновения направляющих роликов 671, 672 лежит на оси наносящих отверстий 621, 631. Для обеспечения возможности укладывания струны между направляющими роликами цилиндрический корпус 61 наносящего средства 6 разделен на две части, причем плоскость разъема проходит по оси наносящих отверстий 621, 631. При этом плоскость разъема может быть вертикальной или горизонтальной. Нижний направляющий ролик 671 снабжен канавкой для направления струны 2, а также в нем выполнены отверстия для прохождения жидкой полимерной матрицы через питающую камеру 65 к следующему наносящему средству 6, притом эти отверстия одновременно служат для перемешивания жидкой полимерной матрицы в питающей камере 65 наносящего средства 6.
В следующем исполнении, показанном на рис.7а, 7b, направляющий механизм струны содержит два поворотно расположенных направляющих ролика 673, 674, установленных рядом, притом их окружности расположены по касательной к оси наносящих отверстий 621, 631. В промежуток между направляющими роликам 673, 674 входит по своей окружности натяжной ролик 675, расположенный с возможностью перестановки в направлении, перпендикулярном к оси наносящих отверстий 621, 631, и соединенный со средствами установки положения. За счет этого обеспечивается натяжение и точное направление струны 2 в наносящих отверстиях 621, 631. Для обеспечения укладывания струны между направляющими роликами цилиндрический корпус 61 наносящего средства 6 разделен на две части, причем плоскость разъема проходит по оси наносящих отверстий 621, 631. При этом плоскость разъема может быть вертикальной или горизонтальной. Направляющие ролики 673 и 674 снабжены канавкой для направления струны 2, а в них выполнены отверстия для прохождения жидкой полимерной матрицы через питающую камеру 65 к следующему наносящему средству 6, притом эти отверстия одновременно служат для перемешивания жидкой полимерной матрицы в питающей камере 65 наносящего средства 6. Отверстия выполнены и в натяжном ролике 675.
Список обозначений позиций
1 | несущий корпус |
2 | струна волокнообразующего элемента волокнообразующего электрода |
3 | ванна |
31 | открытый сверху полый корпус |
311 | наклонное дно |
32 | трубка |
321 | первая трубка |
322 | вторая трубка |
323 | третья трубка |
33 | подвод жидкой полимерной матрицы |
34 | дросселированный перелив |
4 | основной корпус |
41 | удерживающая емкость |
42 | поплавок |
5 | съемная крышка ванны |
6 | наносящее средство |
61 | корпус наносящего средства |
610 | вспомогательный корпус |
611 | направляющая канавка |
62, 63 | торцевые детали наносящего средства |
621, 631 | наносящие отверстия в торцевых деталях наносящего средства |
622, 632 | установочные канавки в торцевых деталях наносящего средства |
64 | осевая канавка |
65 | питающая камера |
66 | открывающийся и уплотняющий элемент |
67 | направляющий механизм струны |
671 | нижний направляющий ролик |
672 | верхний направляющий ролик |
673, 674 | направляющие ролики |
675 | натяжной ролик |
7 | резервуар жидкой полимерной матрицы |
71 | рабочий резервуар |
72 | сливной резервуар |
8 | дозировочное устройство |
81 | насос |
82 | сливной насос |
83 | смесительный насос |
1. Способ нанесения жидкой полимерной матрицы на активную волокнообразующую зону струны (2) волокнообразующего элемента волокнообразующего электрода при помощи наносящего средства, совершающего возвратное движение вдоль активной волокнообразующей зоны струны (2) в устройстве для производства нановолокон электростатическим методом формования волокна из жидкой полимерной матрицы в электрическом поле высокой напряженности, созданном между по крайней мере одним волокнообразующим электродом и противоположно расположенным осадительным электродом, отличающийся тем, что жидкая полимерная матрица наносится на струну (2) по всей ее окружности без соприкосновения с газообразной средой в пространстве формования волокна, в котором совершает возвратное движение наносящее средство (6), причем при выходе струны (2) из наносящего средства (6) ограничивается толщина слоя жидкой полимерной матрицы на струне (2), а после ее выхода из наносящего средства (6) мгновенно запускается процесс электростатического формования волокна из жидкой полимерной матрицы, нанесенной на струну (2).
2. Способ по п. 1, отличающийся тем, что толщина слоя жидкой полимерной матрицы на струне (2) ограничивается величиной промежутка между струной (2) и стенкой наносящего отверстия (621, 631) наносящего средства (6).
3. Способ по п. 1 или 2, отличающийся тем, что небольшое количество жидкой полимерной матрицы вытекает из наносящих отверстий (621, 631) через промежуток между стенкой наносящего отверстия (621, 631) наносящего средства (6) и струной (2).
4. Устройство для производства нановолокон электростатическим методом формования волокна из жидкой полимерной матрицы в электрическом поле высокой напряженности, созданном между по крайней мере одним волокнообразующим электродом и противоположно расположенным осадительным электродом, при этом устройство для производства нановолокон содержит устройство для нанесения жидкой полимерной матрицы на активную волокнообразующую зону струны (2) волокнообразующего элемента волокнообразующего электрода, причем содержит несущий корпус (1), расположенный с возможностью обратной перестановки вдоль активной волокнообразующей зоны струны (2) и связанный с приводом и резервуаром (7) жидкой полимерной матрицы, отличающееся тем, что в несущем корпусе (1) расположено по крайней мере одно наносящее средство (6), в котором создана питающая камера (65) для нанесения, наполняемая жидкой полимерной матрицей, соединенная с наружной средой двумя наносящими отверстиями (621, 631), через которые при нанесении, не соприкасаясь с их стенками, проходит струна (2), при этом через промежуток между стенкой наносящих отверстий (621, 631) и струной (2) жидкая полимерная матрица вытекает в ванну (3) наносящего устройства и отводится из нее.
5. Устройство по п. 4, отличающееся тем, что питающая камера (65) соединена с резервуаром (7) жидкой полимерной матрицы, состоящим из рабочего резервуара (71) свежей жидкой полимерной матрицы и сливного резервуара (72) использованной жидкой полимерной матрицы.
6. Устройство по п. 4, отличающееся тем, что питающая камера (65) соединена с рабочим резервуаром (71) жидкой полимерной матрицы, который расположен над питающей камерой (65) наносящего средства (6).
7. Устройство по п. 4, отличающееся тем, что питающая камера (65) снабжена дозировочным отверстием, за счет чего создается рабочий резервуар (71) свежей жидкой полимерной матрицы.
8. Устройство по п. 5, отличающееся тем, что между резервуаром (7) или рабочим резервуаром (71) и наносящим средством (6) или наносящими средствами (6) расположено дозировочное устройство (8) жидкой полимерной матрицы.
9. Устройство по п. 8, отличающееся тем, что дозировочное устройство (8) жидкой полимерной матрицы содержит насос (81), способный подавать жидкую полимерную матрицу небольшими отдельными дозами или непрерывно в малом количестве.
10. Устройство по любому из пп. 4-9, отличающееся тем, что несущий корпус (1) содержит основной корпус (4), на котором закреплена ванна (3), снабженная съемной крышкой (5), которая имеет наклонное дно (311), выполненное с уклоном к основному корпусу (4), в котором создана удерживающая емкость (41) для накопления использованной жидкой полимерной матрицы, которая гибким трубопроводом соединена со сливным резервуаром (72) использованной жидкой полимерной матрицы, при этом расположенные в несущем корпусе (1) наносящие средства (6) взаимно соединены системой трубок (32), причем первое из них присоединено к подводу (33) жидкой полимерной матрицы, каждое следующее присоединено к предыдущему, а выход последнего из них соединен с системой возврата жидкой полимерной матрицы.
11. Устройство по п. 10, отличающееся тем, что система возврата жидкой полимерной матрицы содержит обратный трубопровод, выведенный в рабочий резервуар (71) жидкой полимерной матрицы.
12. Устройство по п. 10, отличающееся тем, что система возврата жидкой полимерной матрицы содержит дросселированный перелив (34), выведенный в пространство над наклонным дном (311) ванны (3).
13. Устройство по п. 4, отличающееся тем, что наносящие отверстия (621, 631) имеют одинаковый диаметр.
14. Устройство по п. 4, отличающееся тем, что струна (2) проходит по оси наносящих отверстий (621, 631).
15. Устройство по п. 4, отличающееся тем, что наносящие отверстия (621, 631) выполнены в торцевых деталях наносящего средства (6), при этом наносящее средство снабжено открывающимся и уплотняющим элементом (66) для насаживания наносящих отверстий (621, 631) наносящего средства (6) на струну (2).
16. Устройство по п. 15, отличающееся тем, что в наносящем средстве выполнена открытая наружу осевая канавка (64), параллельная оси наносящих отверстий (621, 631) и примыкающая по касательной к наносящим отверстиям, причем в осевой канавке (64) расположен с плотной посадкой открывающийся и уплотняющий элемент (66).
17. Устройство по п. 16, отличающееся тем, что осевая канавка (64) - цилиндрическая, а открывающийся и уплотняющий элемент (66) образован цилиндрическим корпусом.
18. Устройство по п. 4, отличающееся тем, что наносящие отверстия (621, 631) выполнены во вспомогательном корпусе (610), поворотно расположенном в цилиндрическом корпусе (61) наносящего средства (6), причем во вспомогательном корпусе (610) выполнена направляющая канавка (611), примыкающая к наносящим отверстиям (621, 631).
19. Устройство по п. 4, отличающееся тем, что в наносящем средстве (6) между наносящими отверстиями (621, 631) расположен направляющий механизм (67) струны (2).
20. Устройство по п. 19, отличающееся тем, что направляющий механизм (67) струны (2) состоит из двух направляющих роликов (671 и 672), поворотно расположенных в наносящем средстве (6), а место их контакта лежит на оси наносящих отверстий (621, 631), при этом направляющие ролики (671, 672) расположены с возможностью перестановки в направлении, перпендикулярном к их осям вращения, и соединены с установочными средствами.
21. Устройство по п. 19, отличающееся тем, что направляющий механизм (67) струны (2) состоит из двух поворотно расположенных направляющих роликов (673, 674), которые своими окружностями расположены по касательной к оси наносящих отверстий (621, 631), и поворотно расположенного натяжного ролика (675), который своей окружностью входит в промежуток между направляющими роликами (673, 674), расположен с возможностью перестановки в направлении, перпендикулярном к струне (2), и соединен с установочными средствами.
22. Устройство по п. 19, отличающееся тем, что корпус (61) наносящего средства (6) разделен на две части, причем плоскость разъема проходит по оси наносящих отверстий (621, 631).
23. Устройство по п. 22, отличающееся тем, что плоскость разъема вертикальная.
24. Устройство по п. 22, отличающееся тем, что плоскость разъема горизонтальная.