PatentDB.ru — поиск по патентным документам

ТЕЙССЕН,Рейнир Александер (NL)

Изобретатель ТЕЙССЕН,Рейнир Александер (NL) является автором следующих патентов:

Устройство для стрижки волос

Устройство для стрижки волос

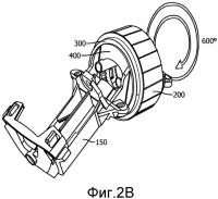
Изобретение относится к области устройств для ухода за волосами, в частности бритвенных устройств. Устройство для стрижки волос содержит корпус, верхнюю часть с блоком режущих ножей и фиксирующий механизм. Верхняя часть свободно вращается в корпусе. Насадка гребенки присоединена к устройству с возможностью снятия для прохождения поверх блока режущих ножей. Фиксирующий механизм сцепляет верхнюю ч...

2551725

Механизм, содержащий поворачиваемую деталь

Механизм, содержащий поворачиваемую деталь

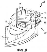
Изобретение относится к области устройств для бритья. Механизм для регулировки расстояния между элементом для стрижки волос и насадкой гребенки устройства по уходу за волосами содержит первую поворотную деталь и вторую поворотную деталь. Первая поворотная деталь поворачивается между первым и вторым положениями остановки. Детали выровнены в осевом направлении. Вторая поворотная деталь содержит пе...

2553791