Иллюстрации к патенту
2261424
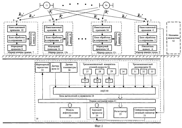
Система для определения координат трассы и координат дефектов подземного трубопровода