PatentDB.ru — поиск по патентным документам

Иллюстрации к патенту 2616717

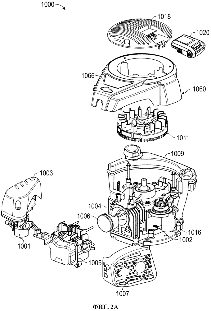
Двигатель внутреннего сгорания, содержащий электрическую систему запуска, питаемую литий-ионным аккумулятором

Двигатель внутреннего сгорания, содержащий электрическую систему запуска, питаемую литий-ионным аккумулятором (патент 2616717)