НОЛЛАН ЛТД. (IL)
НОЛЛАН ЛТД. (IL) является правообладателем следующих патентов:

Замок с кодом
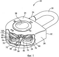
Изобретение относится к области кодовых замков. Замок с кодом содержит корпус, стопорный болт и стопорный пролом, по меньшей мере один замковый узел, содержащий дисковый элемент с периферийным углублением, барабанный кулачок и кулачок возврата, стопорный элемент, образованный по меньшей мере с одним стопорным ушком, перемещаемым под углом между незапертым положением, в котором все стопорные ушки з...
2314398